大黄蜂17号费用高吗?多少钱一年?

2026-04-28 14:20:10
提问人:温欢俊光

这位朋友你好,关于大黄蜂17号费用高吗?多少钱一年?的问题,奶爸在这里整理了相关内容,希望对你有帮助:

一、大黄蜂17号费用高吗?多少钱一年?

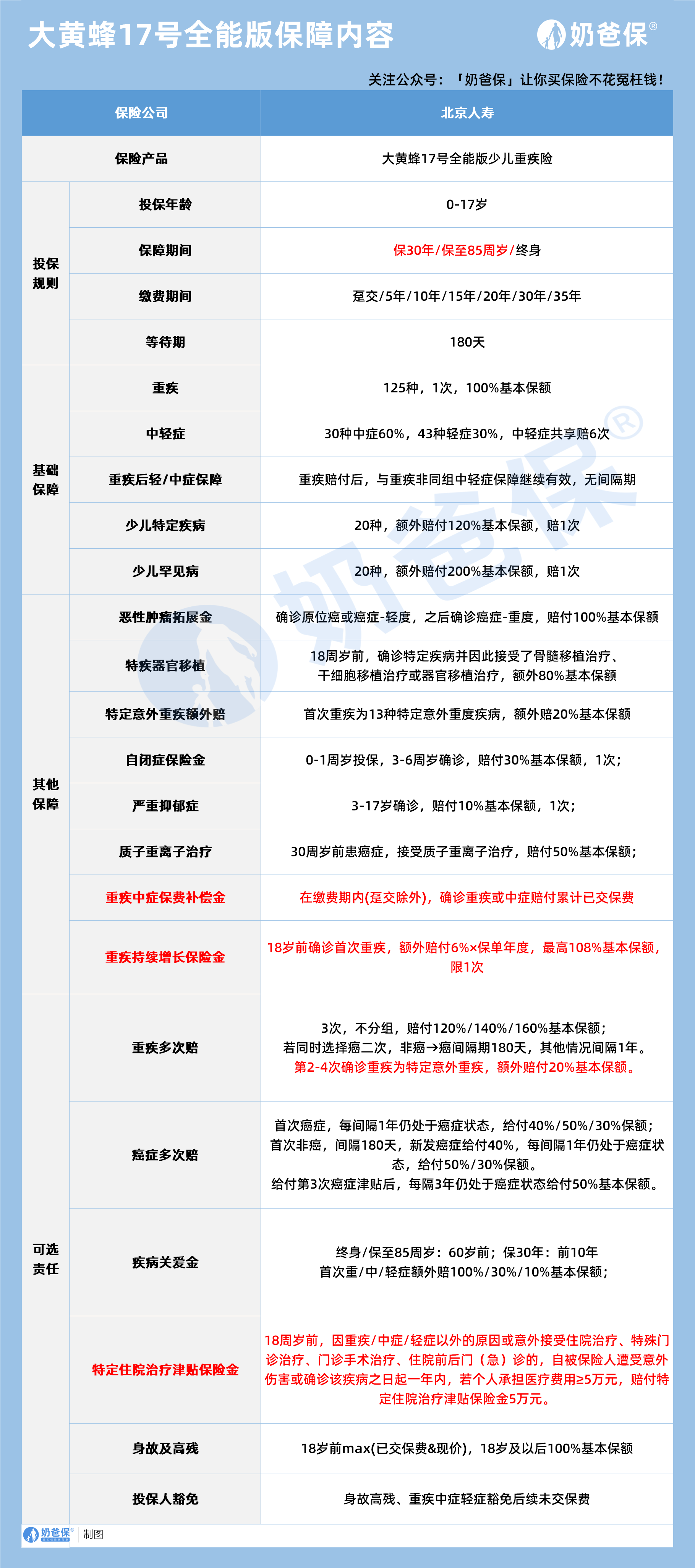
大黄蜂 17 号全能版是北京人寿推出的少儿重疾险,专为 0-17 岁孩子设计全面保障方案。

它的保障期可选保 30 年、保至 85 周岁或终身,缴费方式灵活,最长可分 35 年缴。

基础重疾保障覆盖 125 种重疾,赔付 1 次,可赔 100% 基本保额,核心保障扎实稳定。

中轻症保障包含 30 种中症和 43 种轻症,中症赔 60% 保额,轻症赔 30% 保额,共享 6 次赔付。

少儿特定疾病有 20 种,确诊可额外赔付 120% 基本保额,少儿罕见病 20 种额外赔 200% 保额。

还有恶性肿瘤拓展金,原位癌或轻度癌症后确诊重度癌症,可额外赔 100% 保额。

特定器官移植保障在 18 岁前接受相关移植,可额外赔付 80% 基本保额,减轻治疗经济压力。

重疾持续增长保险金,18 岁前首次确诊重疾,额外赔付随保单年度递增,最高 108% 保额。

可选重疾多次赔责任,最多赔 3 次,不同阶段赔付比例递增,特定意外重疾额外赔 20% 保额。

癌症多次赔责任,首次癌症后每间隔 1 年仍处于癌症状态,可按比例多次赔付,保障更持久。

疾病关爱金可选,60 岁前或保障前 10 年确诊重疾中轻症,可额外赔付部分保额,提升前期保障力度。

以 0 岁孩子 50 万保额保终身,分 30 年缴费为例,基础责任下男孩保费 3145 元,女孩 2790 元。

对比上一代大黄蜂 16 号,17 号保费涨幅在 2%-3% 左右,整体涨幅不大,价格仍有竞争力。

附加重疾多次赔和癌症多次赔的方案,0 岁男孩保费 3820 元,女孩保费 3595 元。

附加所有可选责任的情况下,0 岁男孩保费 4695 元,女孩保费 4415 元,属同类产品中等水平。

二、奶爸总结

大黄蜂 17 号全能版保障全面,覆盖少儿特疾罕见病等多种责任,可选责任丰富灵活。

保费相比上一代略有上涨,但涨幅可控,整体性价比仍在线,适合想给孩子全面保障的家庭。


如果大家挑选保险有什么困难,可以关注:奶爸保公众号 进行1对1咨询,现在关注“奶爸保”公众号,回复“官网”,还可以免费领取价值199元的保障大礼包哦,让您买保险变得更简单。

点赞
124
热门工具
1000+产品评测
您选的保险坑不坑,一目了然
1对1保险方案定制
免费定制专属保险方案
保险知识库
能解答您投保前中后90%的疑问
产品对比
智能对比多款产品优缺点
相关产品
  • {{item.productName}}
    {{item.describe}}
    亮点{{item.review.goodPointNum}}条
    不足{{item.review.deficiencyNum}}条
    {{item.premiumCalc ? (item.premiumCalc.firstYearPremium && item.premiumCalc.firstYearPremium !== 0 ? item.premiumCalc.firstYearPremium + '/年' : '') : '暂无数据'}}
想了解更多?
免费制定专属保险方案
您的信息仅提供预约咨询
所用,不泄露任何第三方
或用于其他用途
今天已有人已预约
称呼
先生
女士
电话号码
验证码
问题类型
您的信息仅供预约咨询所用,不泄露至任何第三方或用于其他用途
关注微信公众号『奶爸保』
扫一扫
公众号二维码弹窗