很多新手爸妈在给孩子配置保险时,都会纠结一个核心问题,
少儿重疾险到底要不要保终身。
保终身的好处也比较明显,毕竟孩子的人生还有几十年要走,
保终身意味着这份保障能陪伴孩子走过整个生命周期,
不用再担心未来产品停售,或者孩子健康状况变化无法投保的问题。
但市面上的少儿重疾险产品五花八门,保障责任各有侧重,
怎么挑到保障扎实又性价比高的产品,成了不少家长的难题。
今天,奶爸就结合几款热门的少儿重疾险产品,
和大家聊聊保终身的少儿重疾险该怎么选,哪款更值得考虑。
一、少儿重疾险保终身推荐哪一个?

大黄蜂17号全能版的核心优势是少儿阶段的保障力度拉满,
同时兼顾了基础保障的全面性。常规的重疾中轻症保障都很扎实,重疾赔付基础保额,中轻症也按比例赔付,而且重疾赔付后,非同组的中轻症保障依然有效,没有间隔期,实用性很强。
针对少儿高发的特定疾病和罕见病,都有额外赔付,能大幅提升重疾阶段的赔付额度,应对高额治疗费用。
最亮眼的是重疾持续增长保险金,18岁前确诊首次重疾,能额外赔付随保单年度递增的保额,最高能拿到和基本保额相当的额外赔付,相当于少儿阶段重疾保额直接翻倍,对孩子来说,少儿阶段是重疾高发期,这笔额外的赔付能给家庭更充足的资金支持,应对治疗、康复等各方面的支出。
另外,交费期内确诊重疾或中症,还能赔付已交保费,相当于给家庭经济多了一层缓冲,缓解治病期间的经济压力。

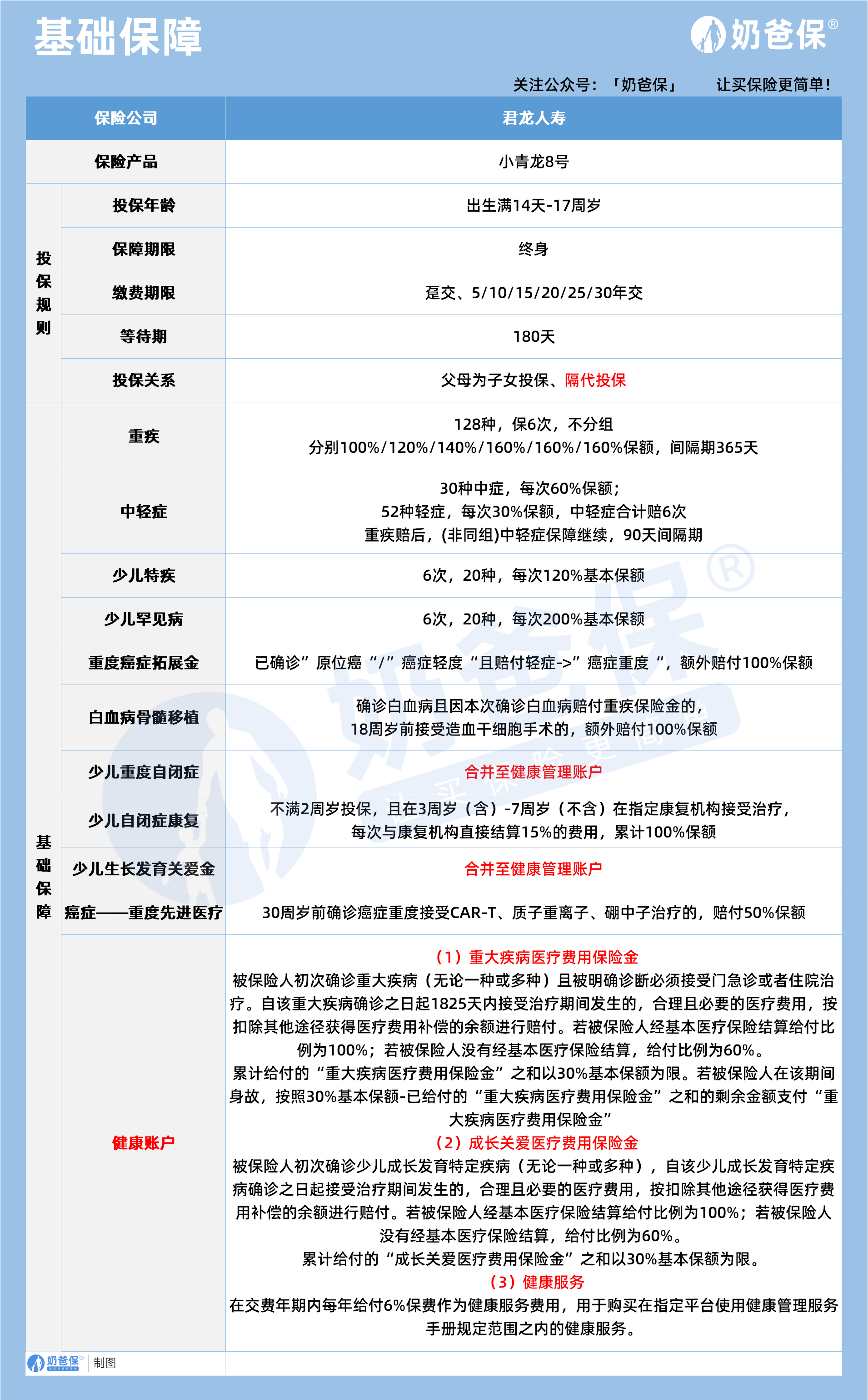
小青龙8号的特点是主打重疾多次不分组赔付,保障的长期稳定性很强。
重疾能赔付6次,而且不分组,每次赔付的保额还会递增,第一次赔付基础保额,后续赔付比例越来越高,越往后保障力度越强,这在少儿重疾险里是很大的优势。
毕竟孩子的人生还很长,未来面临重疾复发、新发的风险更高,多次不分组赔付能给孩子更长久的保障,不用再担心一次重疾赔付后就失去保障。
少儿特疾和罕见病也支持多次赔付,白血病骨髓移植还有额外的保障,能应对少儿高发重疾的特殊治疗需求。
另外,产品还设置了健康账户,覆盖了重疾医疗费用和成长关爱医疗费用的报销,还能在交费期内每年提供健康服务费用,用于购买指定平台的健康管理服务,对有长期健康管理需求的家庭来说,实用性非常强,整体保障更偏向长期多次保障,适合想给孩子配置更全面长期重疾保障的家庭。

青云卫6号的保障走的是均衡路线,没有明显的短板,细节保障也很到位。
基础的重疾中轻症保障都很扎实,重疾赔付基础保额,中轻症赔付比例合理,重疾赔付后非同组的中轻症依然有效,没有间隔期,能持续提供保障。
少儿特疾和罕见病的额外赔付也都到位,覆盖了少儿高发的多种疾病,
同时还针对少儿成长过程中可能遇到的特定风险,设置了额外赔付,比如白血病骨髓移植、严重肥胖手术、中枢性性早熟等,对孩子成长阶段的特定疾病风险覆盖很细致。
重疾持续增长保险金也很实用,18岁前确诊重疾,能额外赔付随保单年度递增的保额,最高能拿到和基本保额相当的额外赔付,大幅提升少儿阶段的保障力度。
另外,产品自带被保人豁免责任,交费期内确诊轻中症,就能免交后续的保费,保障继续有效,不用再担心保费压力。
增值服务也很丰富,包括成长健康咨询、日常就医安排和少儿重疾专案管理,不仅有赔付保障,还能给家长提供就医方面的支持,解决看病难的问题,整体保障均衡全面,细节贴心,适合追求稳定保障和实用服务的家庭。
二、少儿重疾险保终身哪个性价比高?

接下来看三款产品的保费情况,
以0岁孩子投保,30万基本保额,30年交,保终身,
选择基础保障为例,不同产品的保费差异很明显。
大黄蜂17号全能版的保费是最低的,
0岁男宝每年保费1887元,女宝不到1674元,在三款产品里优势明显。
青云卫6号的保费比大黄蜂略高,0岁男宝每年2106元,女宝1854元,属于中等水平。
小青龙8号的保费是三款里最高的,
0岁男宝每年接近2682元,女宝2460元,适合预算充足,想要极致全面保障的家庭。
三、少儿重疾险保终身怎么选不踩坑?
结合三款产品的保障和保费情况,给大家整理了几个选择建议,
帮大家避开少儿重疾险的选购误区。
首先要明确自己的核心需求,不同家庭的预算和保障侧重点不一样,
不用盲目跟风选最贵的产品。
如果你的预算有限,优先考虑基础保障扎实,
少儿阶段额外赔付高,性价比优先的产品,
大黄蜂17号全能版就是很好的选择,
它的保费最低,保障却很全面,少儿特疾罕见病额外赔、重疾增长金、保费补偿等责任都很实用,足够覆盖孩子的基础重疾风险,而且保终身,不用担心未来孩子健康变化无法投保的问题,性价比很高。
如果你的预算中等,想要保障均衡全面,同时看重实用的就医服务,青云卫6号会更合适。
它的保障没有明显短板,少儿阶段的额外赔付到位,
还覆盖了多种少儿特定疾病的额外保障,自带被保人豁免,
还有丰富的增值服务,能给孩子提供赔付之外的就医支持,
保费也不算太高,比大黄蜂略高一点,却能获得更丰富的保障和服务,
整体很均衡,适合大多数普通家庭。
如果你的预算充足,想要给孩子配置更全面的长期保障,担心未来重疾复发或新发,
想要重疾多次不分组赔付,还有多次的少儿特疾保障和健康账户服务,
小青龙8号会更符合你的需求。
虽然它的保费是三款里最高的,但重疾多次不分组赔付能给孩子更长久的保障,
不用再担心一次重疾赔付后就失去保障,多次少儿特疾罕见病赔付和健康账户也能应对更多的风险和需求,保障的深度和广度都更高,适合追求极致全面保障的家庭。
除了产品选择,还要注意几个不踩坑的细节。
首先,保额一定要做足,30万只是基础保额,有条件的话尽量做到50万甚至更高,
毕竟重疾的治疗费用很高,还有后续的康复和护理支出,
保额越高,应对风险的能力越强。
其次,交费期尽量拉长,30年或35年交是比较合适的,每年的保费压力更小,
也能更好地利用豁免责任,如果中途家长出事,孩子的保费能免交,保障继续有效。
另外,不要只看重单次重疾的赔付,也要关注中轻症的保障,
尤其是少儿高发的中轻症,有没有覆盖,赔付比例怎么样,
重疾赔付后中轻症保障是否继续有效,这些细节都很重要。
还有,重疾多次赔的话,要注意分组情况,
不分组的多次赔付比分组的更实用,间隔期也要看清楚,间隔期越短越好。
最后,不要忽略保险公司的服务能力和产品的稳定性,
保终身的产品,未来几十年都要靠保险公司提供服务,
选择服务能力强、产品条款稳定的公司,会更安心。
四、奶爸总结
总的来说,这三款产品各有优势,没有绝对的好坏,只有适合不适合。
给孩子买少儿重疾险,最重要的是结合自己的预算和需求,
选择保障扎实、适合孩子的产品,不用盲目跟风,也不用过度焦虑。
保终身的少儿重疾险,能给孩子一辈子的保障,不用再担心未来的健康变化,
只要保额做足,保障责任实用,就是一份好的保障。
希望今天的分享能帮到各位家长,给孩子配置到合适的重疾险,让孩子的未来更有保障。
奶爸也给大家推荐几款优质的重疾险产品:
1、君龙人寿超级玛丽15号
第一,结节保障超全面
自带保障在原有肺结节基础上,拓展到乳腺/甲状腺结节,范围更广了。
可以说是目前市场上,少有的三大高发结节都有保障的产品。
第二,癌症保障丰富
超玛15号的癌症保障,从早期到晚期,都安排得妥妥的。
本身自带癌症拓展金,
首次确诊原位癌/轻度癌症后,确诊恶性肿瘤—重度,额外赔50%。
如果觉得不够,还可以附加以下保障:
癌症津贴或癌症多次赔(二选一):间隔一定周期后,可以赔一笔钱用于癌症持续治疗,癌症津贴有次数限制,多次赔则不限次数。
癌症重度特药治疗金:确诊癌症后需要吃高价特药,做过相关手术可以赔50%保额。

第三,重疾多次赔灵活选
重疾多次赔可以按需选择:
65周岁版,要求是65岁前确诊,额外赔2次,每次赔120%保额;
另一版则是不限年龄,额外赔2次,每次赔120%保额。

同种不同种都赔,且同种间隔周期短,只要2年
像心脏病术后复发了也能保,不用怕赔过一次就没保障了。
【适合人群】
看中结节、癌症保障,预算不多的朋友。
2、复星联合达尔文12号
第一,自带意外重疾额外赔和住院津贴。
前者因为意外导致首次重疾,可多赔35%基本保额。
等于一张保单覆盖重疾+意外,且是保至终身的双重保障!
后者在60周岁前未发生重疾,60岁后确诊,每天给付0.1%基本保额作为住院津贴。
人一辈子不一定会得重疾,但60岁后难免因小病小痛住院,
达尔文12号这个保障,可以让不确定的赔付变得更确定。
不过,这里需要注意的是,如果后续重疾/身故/全残,
会扣掉累计已给付的住院津贴金额后,再赔付。
第二,可选责任丰富
达尔文12号多重附加保障:
重疾多次赔:分65周岁版和终身版(二选一),满足多种人群需要;
重疾保费补偿:缴费期内发生重疾返还保费,实现“重疾免单”;
疾病关爱金/顶梁柱关爱保险金:家庭责任最重阶段赔更多;
癌症津贴:癌症间隔一定周期就能获得一笔理赔金。
第三,理赔门槛更低
5种特定重疾(如严重心肌炎)、原位癌、癌症津贴赔付,都比同类产品更宽松。
【适合人群】
看重理赔门槛、重疾返还保费的朋友
3、复星联合医联有盟
第一,轻中症保障灵活
必选保障是重疾,像轻中症保障、身故保障,可以加钱获得。
如果预算有限,也可以只买个重疾,先把大病保障做好;
如果预算多一点,建议大家还是要附加轻中症保障。
第二,自带一般医疗金
医联有盟自带医疗金,非常实用:
保单前5年,每年提供报销额度=0.5%*保额,100%报销,
未用完可累计,终身有效,身故/全残一次性赔剩余额度!

像买药、体检、看牙等日常开支,都能用上。
可以说是实打实把钱返还给客户使用!
第三,健康告知非常宽松
健康告知只有4条:
比如过去1年内的检查异常、是否有被医生建议住院或手术;
过去2年内的手术情况以及过去5年内的疾病情况。
针对非常高发的甲状腺/乳腺/肺结节,没有问询是否有进行手术,也没有问询是否多发,
只要结节等级在3级以内,结节直径符合要求,就有机会标体承保!
就连癌症,如果5年前已经治愈,没有复发和转移,
同时不涉及其他健康告知,也有机会投保!
【适合人群】
有健康异常的、注重就医资源和健康管理,看中产品实用性的朋友。
4、瑞华健康华佗1号康泰版
第一,基础保障扎实
轻中重疾保障都涵盖了,且轻症+中症赔付次数共7次,
目前市场上赔付次数算比较高的。
且重疾赔完,轻中症不分组还能继续赔,
不分组的好处就在于,赔付规则更宽松。
第二,性价比高
同样50万保额,保终身,基础保障,分30年交,
30岁人群投保华佗1号康泰版,比超级玛丽和达尔文便宜100元/年!
30年下来立省3000块!
第三,可选保障丰富
如果预算比较多,还可以附加:
重疾多次赔、疾病关爱金、癌症津贴、重疾保费补偿金和身故保障。
都是目前市场上热门可选保障内容,实用性强。
【适合人群】
追求高性价比、看中基础保障全面的朋友。
微信扫一扫
微信扫一扫
关注微信
客服热线
奶爸保

