小青龙8号重疾险购买入口在哪?网上可以买吗?

2026-04-30 15:01:24
提问人:卓雅之中

这位朋友你好,关于小青龙8号重疾险购买入口在哪?网上可以买吗?的问题,奶爸在这里整理了相关内容,希望对你有帮助:

一、小青龙8号重疾险购买入口在哪?网上可以买吗?

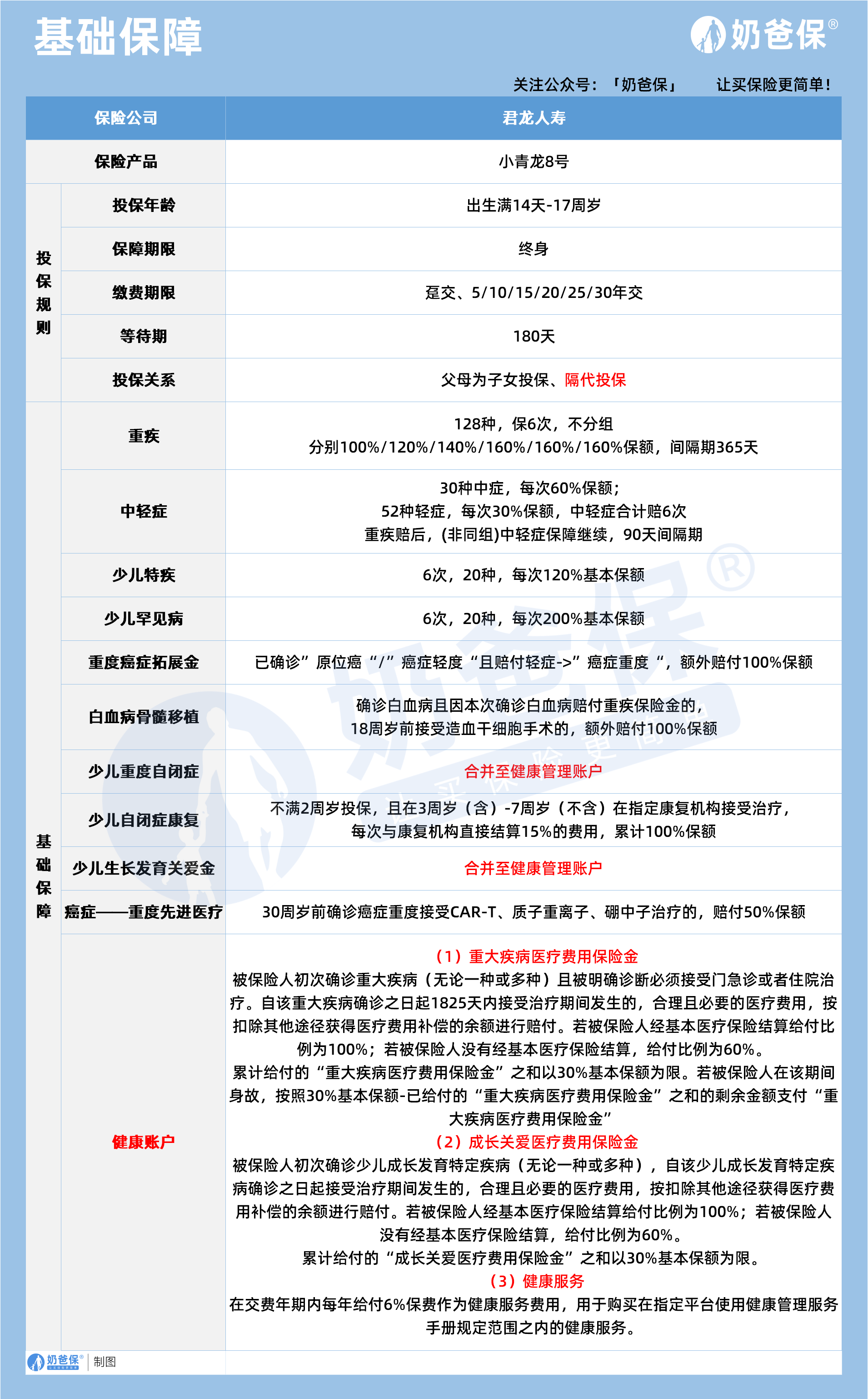
小青龙 8 号重疾险是君龙人寿推出的少儿重疾险,线上即可投保,网上可以购买。

想要了解投保入口,可通过奶爸保平台咨询,由专业规划师协助完成投保流程。

这款产品支持出生满 14 天到 17 岁的孩子投保,保障期限为终身,缴费方式灵活可选。

等待期为 180 天,支持父母为子女投保,也支持隔代投保,给家人更多选择空间。

重疾保障包含 128 种疾病,最多可赔 6 次且不分组,赔付比例逐次提升,最高达 160% 保额。

中轻症保障覆盖 30 种中症和 52 种轻症,中症每次赔 60% 保额,轻症每次赔 30% 保额。

中轻症合计可赔 6 次,重疾赔付后非同组的中轻症保障继续有效,间隔期为 90 天。

少儿特疾保障覆盖 20 种疾病,最多可赔 6 次,每次赔付 120% 基本保额,针对性很强。

少儿罕见病也有充足保障,20 种罕见病最多可赔 6 次,每次赔付 200% 基本保额。

重度癌症拓展金保障,原位癌或癌症轻度赔付后,发展为癌症重度可额外赔 100% 保额。

白血病骨髓移植保障,确诊白血病且赔付重疾金后,18 岁前接受移植可额外赔 100% 保额。

癌症重度先进医疗保障,30 岁前确诊癌症重度接受 CAR-T 等治疗,可赔付 50% 保额。

健康账户包含重大疾病医疗费用保险金,按医疗费用补偿比例赔付,最高 30% 基本保额。

还有成长关爱医疗费用保险金,针对少儿成长发育特定疾病,最高可赔 30% 基本保额。

交费期内每年会给 6% 保费作为健康服务费用,可用于购买平台指定的健康管理服务。

在奶爸保投保的话,能获得专业的投保协助,还有后续的保单管理和理赔协助服务。

奶爸保的规划师会根据孩子的具体情况,帮你梳理保障细节,避免踩坑,投保更省心。

平台还会提供持续的保单服务,后续有问题也能随时咨询,不用自己费心处理。

二、奶爸总结

总的来说,小青龙 8 号保障全面,赔付力度大,线上投保方便,适合给孩子配置终身保障。

通过奶爸保投保,能获得专业支持,帮你轻松完成投保,给孩子一份稳妥的长期保障。


如果大家挑选保险有什么困难,可以关注:奶爸保公众号 进行1对1咨询,现在关注“奶爸保”公众号,回复“官网”,还可以免费领取价值199元的保障大礼包哦,让您买保险变得更简单。

点赞
116
热门工具
1000+产品评测
您选的保险坑不坑,一目了然
1对1保险方案定制
免费定制专属保险方案
保险知识库
能解答您投保前中后90%的疑问
产品对比
智能对比多款产品优缺点
相关产品
  • {{item.productName}}
    {{item.describe}}
    亮点{{item.review.goodPointNum}}条
    不足{{item.review.deficiencyNum}}条
    {{item.premiumCalc ? (item.premiumCalc.firstYearPremium && item.premiumCalc.firstYearPremium !== 0 ? item.premiumCalc.firstYearPremium + '/年' : '') : '暂无数据'}}
想了解更多?
免费制定专属保险方案
您的信息仅提供预约咨询
所用,不泄露任何第三方
或用于其他用途
今天已有人已预约
称呼
先生
女士
电话号码
验证码
问题类型
您的信息仅供预约咨询所用,不泄露至任何第三方或用于其他用途
关注微信公众号『奶爸保』
扫一扫
公众号二维码弹窗