一生中意福享版终身寿险在哪里买?现在还能买到吗?

2026-04-28 14:20:59
提问人:章爱娅芸

这位朋友你好,关于一生中意福享版终身寿险在哪里买?现在还能买到吗?的问题,奶爸在这里整理了相关内容,希望对你有帮助:

一、一生中意福享版终身寿险在哪里买?现在还能买到吗?

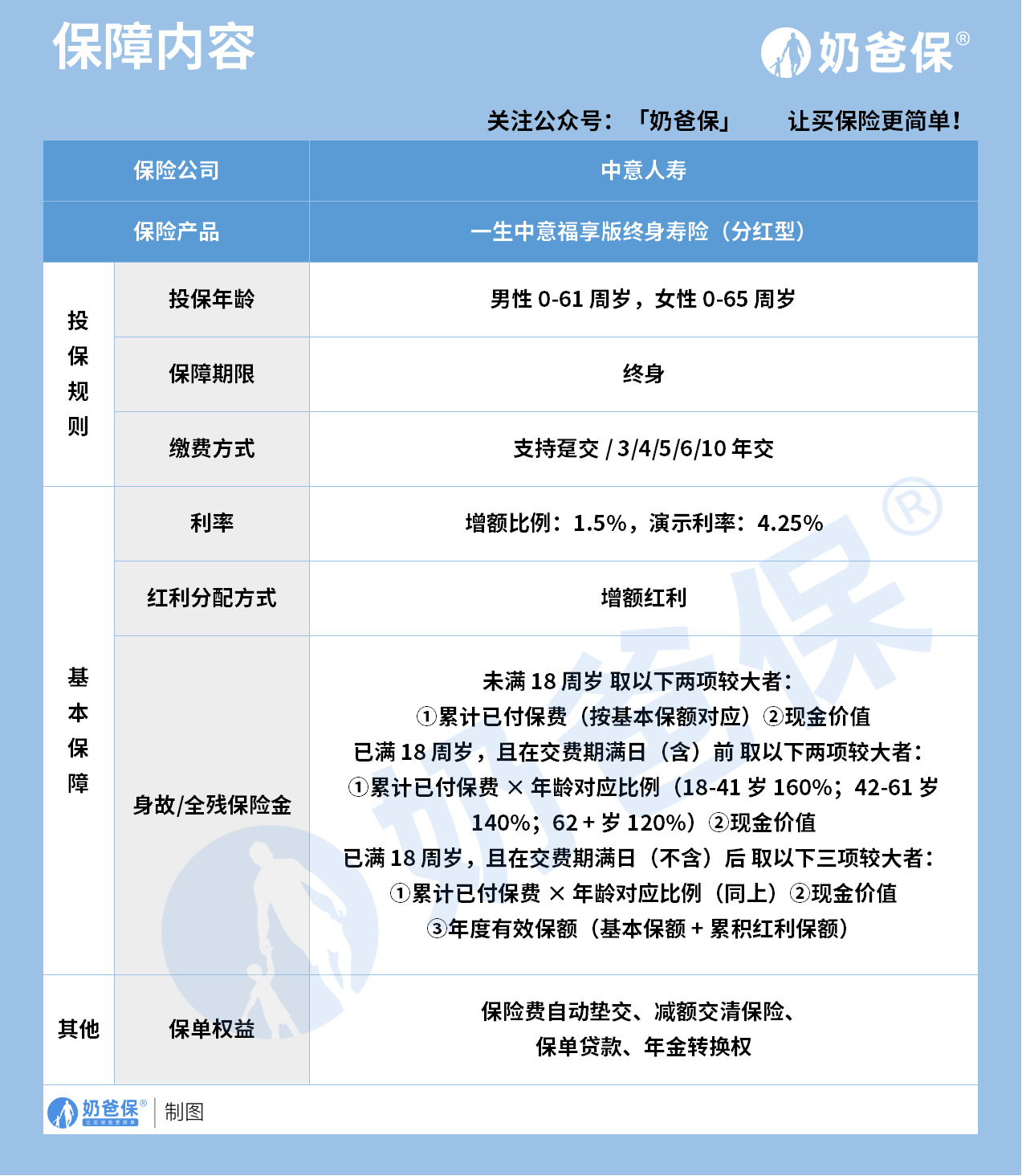
中意人寿一生中意福享版是一款分红型终身寿险,兼顾保障与收益,适合长期财富规划。

这款产品的投保年龄范围较广,男性 0-61 周岁女性 0-65 周岁,保障为终身。

缴费方式支持趸交或 3/4/5/6/10 年交,能适配不同预算和规划的人群。

红利分配采用增额红利形式,增额比例 1.5%,演示利率为 4.25%,和分红收益挂钩。

身故或全残保障按年龄和缴费阶段区分,未满 18 岁取已交保费或现金价值较大者。

已满 18 岁且在交费期满日前,按已交保费乘对应比例或现金价值取较大者赔付。

交费期满日后,赔付则取已交保费乘对应比例现金价值或年度有效保额的较大者。

不同年龄段的赔付比例有区分,能更好适配不同阶段的保障需求。

保单权益支持保险费自动垫交减额交清保单贷款以及年金转换权。

以 40 岁女性年交 10 万交 5 年为例,我们来看这款产品的具体收益表现。

保证利益方面,第 11 年开始保证 IRR 为 0.12%,后续随时间稳步增长。

到第 65 年时,保证总利益可达 1120131 元,对应的保证 IRR 为 1.29%。

加上分红收益的演示,第 7 年开始保证加分红的 IRR 为 0.97%。

到第 65 年时,总利益可达 3659136 元,对应的 IRR 为 3.21%。

不过分红是不确定的,演示利率不代表实际收益,这点需要大家理性看待。

这款产品的购买渠道主要是中意人寿的线下代理人渠道,部分银保渠道也可咨询。

至于目前能否购买,需要看保险公司的在售情况,分红险产品可能随市场调整。

大家可以联系中意人寿的官方客服,或者咨询身边的保险代理人了解最新情况。

二、奶爸总结

这款产品保障灵活且带有分红权益,长期收益有一定的潜力。

不过分红的不确定性需要理性看待,购买前要结合自身长期规划和风险偏好。

同时要注意产品的购买规则和当前在售状态,避免影响自己的投保计划。

如果大家挑选保险有什么困难,可以关注:奶爸保公众号 进行1对1咨询,现在关注“奶爸保”公众号,回复“官网”,还可以免费领取价值199元的保障大礼包哦,让您买保险变得更简单。

点赞
117
热门工具
1000+产品评测
您选的保险坑不坑,一目了然
1对1保险方案定制
免费定制专属保险方案
保险知识库
能解答您投保前中后90%的疑问
产品对比
智能对比多款产品优缺点
相关产品
  • {{item.productName}}
    {{item.describe}}
    亮点{{item.review.goodPointNum}}条
    不足{{item.review.deficiencyNum}}条
    {{item.premiumCalc ? (item.premiumCalc.firstYearPremium && item.premiumCalc.firstYearPremium !== 0 ? item.premiumCalc.firstYearPremium + '/年' : '') : '暂无数据'}}
想了解更多?
免费制定专属保险方案
您的信息仅提供预约咨询
所用,不泄露任何第三方
或用于其他用途
今天已有人已预约
称呼
先生
女士
电话号码
验证码
问题类型
您的信息仅供预约咨询所用,不泄露至任何第三方或用于其他用途
关注微信公众号『奶爸保』
扫一扫
公众号二维码弹窗