少儿重疾险怎么选?大黄蜂16号对比小青龙8号,这样买钱省一半!

奶爸保 2026-04-14 17:42:00
原创

最近保险圈传来一个重要消息:

 

重疾险市场即将迎来新一轮调整,新上线的产品保费预计上涨20%左右。

 

而有消息:

 

大黄蜂16号新品已经蓄势待发,老产品随时都可能下架。

 

面对即将到来的保费上涨和产品变动,很多家长都在纠结:

 

到底该趁现在入手,还是等新品?

 

如果现在买,大黄蜂16号全能版和新品小青龙8号哪款更适合自家孩子?

 

今天我们就从保障内容、高发疾病覆盖、特色服务、保费性价比四个维度,

 

为大家做一次全面对比,帮你在产品调整前做出最适合的选择。

 

一、大黄蜂16号全能版VS小青龙8号:必选保障对比

 

先来看一下这两款产品的总体情况对比:

 



我从以下几点来说一下:

 

从基本信息来看,

 

支持17周岁以下的人群有机会投保,等待期都是180天。

 

从保障期限来看,大黄蜂16号全能版更灵活:

 

大黄蜂16号全能版:保30年、保至85周岁/终身;

小青龙8号:只能保终身。

 

预算有限推荐大黄蜂16号全能版。

 

从必选保障内容来看:

 

都是轻中重疾保障+少儿特疾保障+各自特色保障+增值服务。

 

1、轻中重疾保障

 

这2款产品轻中症赔付比例、赔付次数设计,都是一样的。

 

只有重疾赔付设计不同:

 

大黄蜂16号全能版:重疾只赔1次,赔100%保额;

小青龙8号:重疾不分组赔6次,赔100%/120%/140%/160%/160%/160%保额。

 

不过大黄蜂16号全能版,可以通过附加重疾多次赔,

 

提高重疾赔付次数,附加后:

 

大黄蜂16号全能版:重疾最高可赔4次,赔100%/120%/140%/160%保额;

小青龙8号:重疾赔6次,赔100%/120%/140%/160%/160%/160%保额。

 

一般来说,重疾能赔个6次也是比较极端案例,

 

大黄蜂16号全能版这个赔付次数也差不多够用。

 

当然如果非常在意次数的话,就重点考虑小青龙8号。

 

同时,这两款产品都支持重疾赔后,

 

不过大黄蜂16号全能版更宽松,没有间隔期。

 

我们重点来看看轻中症高发疾病覆盖情况,

 

行业规定必保的轻中症,只有3种:

 

恶性肿瘤-轻度、较轻急性心肌梗死和轻微脑中风后遗症。

 

其他的都是保司自定义。

 

根据近年来理赔的数据,同时结合28种高发重疾对应的轻中症情况,

 

简单汇总了这3款产品的疾病覆盖情况和赔付力度:

 

PS:想要获取高清图片,或者想了解具体赔付细则,可以咨询我们。

 


两款产品几乎差不多,但是有细微不同:

 

大黄蜂16号全能版在肺动脉高压赔得更多一些;

 

小青龙8号在中度阿尔茨海默病和中度原发性帕金森病赔得多一些,同时还有瘫痪保障。

 

2、特疾保障

 

这2款产品都支持20种特疾、20种罕见病额外赔,疾病数量位于市场前列。

 

不同在于赔付次数设置:

 

大黄蜂16号全能版:特疾、罕疾各赔1次;

小青龙8号:特疾、罕疾各赔6次。

 

不过大黄蜂附加重疾多次赔后,特疾和罕见病赔付次数也会提升,

 

和重疾共享额外赔次数,最高可以赔4次。

 

3、特色保障

 

这两款产品都自带特色保障:

 


大黄蜂16号全能版和小青龙8号都自带癌症拓展金和被保人豁免,

 

这两项保障是一样的,这里就不展开多说。

 

虽然这两款产品都有移植保险金:

 

但大黄蜂16号全能版针对的疾病和覆盖的治疗术更多;

 

除白血病外,像淋巴瘤、神母细胞瘤等,进行了骨髓/器官/干细胞移植术治疗都能赔。


小青龙8号虽然仅针对白血病造血干细胞移植的治疗,但赔付比例更高:

 

18周岁前,额外赔100%保额,赔1次。

 

如果看中特疾保障全面性和治疗技术,考虑大黄蜂16号全能版;

如果看中白血病赔付力度,考虑小青龙8号。

 

除此之外,大黄蜂16号全能版还自带有:

 

重疾中症保费补偿金、特定意外重疾额外赔、自闭症、抑郁症、特定少儿生长发育手术金和质子重离子关爱金。

 

如果看中意外重疾、孩子心理疾病等保障的,大黄蜂16号全能版会更适合一些。

 

而小青龙8号则侧重医疗保险金、癌症等保障,

 

比如重疾医疗金不幸确诊合同约定的128种重疾,在5年内发生合理且必要的医疗费用,

 

都可以进行报销,最高可报30%保额。

 

适合重视儿童健康保障、医疗健康服务等人群。

 

总的来说:

 

大黄蜂的特色保障以一次性赔付为主,简单直接;

 

小青龙则以报销型+服务型为主,更侧重长期健康管理。

 

实在拿捏不准的,可以咨询我们。

 

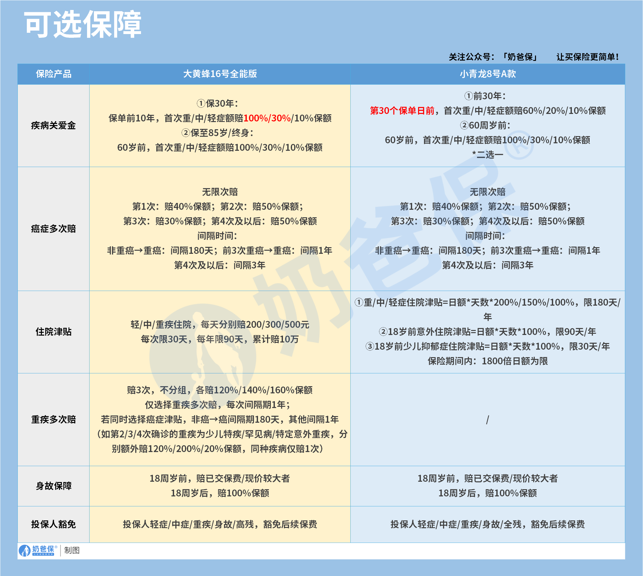
二、大黄蜂16号全能版VS小青龙8号:可选保障对比

 

这2款产品可选保障内容也十分丰富:

 


我重点说一下几点:

 

1、疾病关爱金

 

这个责任,差不多等于额外附加了一个定期重疾险,特定年龄里,可以额外赔付。

 

两款产品各有优势:

 

大黄蜂16号全能版:选保30年,赔付比例更高

 

小青龙8号:选保30年,保障期更长,保单前30年都能赔。

 

2、住院津贴

 

大黄蜂16号全能版:仅限轻中重疾住院,才有津贴;

小青龙8号:轻中重疾、18岁前意外、18岁前少儿抑郁症都可以赔。

 

更多详细对比,可以咨询我们。

 

三、大黄蜂16号全能版VS小青龙8号:保费对比

 

了解完保障内容后,我们来看看这2款产品的保费情况:

 

以基础保障责任、30万保额,分30年交为例子。

 

PS:想要对比其他情况的,可以咨询我们。

 


影响两款产品保费的关键因素主要有3个:


保障期限:大黄蜂可选择保30年、保至85岁或终身,小青龙仅能选择终身。

 

缴费期长度:大黄蜂最长35年缴费,小青龙最长30年。更长的缴费期意味着每年保费更低,对家庭现金流更友好。

 

重疾多次赔付:小青龙自带6次重疾赔付,大黄蜂需额外加费才能获得多次赔付。

 

所以总体来说,

 

大黄蜂16号全能版保费更有优势,毕竟小青龙8号是迭代升级回来,本身已经涨过一轮了,

 

即使大黄蜂附加了重疾多次赔,保费依然更划算。

 

从附加保障来看:

 

除身故保障外,也是大黄蜂16号全能版费率更低。

 

不同需求的朋友,可以这么来看:

 

预算有限,优先覆盖少儿阶段风险,

 

又或者预算中等,希望平衡保障期限与保费,推荐大黄蜂16号全能版。

 

预算充裕,一步到位配置终身保障的家庭,推荐小青龙8号。

 

四、奶爸总结

 

当前重疾险市场正处于调整前夕,新上线产品保费预计上涨20%,

 

小青龙8号就是最好的例子。

 

而大黄蜂16号全能版作为目前市场上性价比极高的少儿重疾险,随时可能调整保障内容或提高保费。

 

对于有孩子的家庭来说,现在正是配置少儿重疾险的最佳窗口期。

 

不管是选择哪款,关键是根据家庭的实际需求和预算做出选择。

 

毕竟,最适合自己家庭的产品,才是最好的产品。

 

如果还在纠结两款产品的具体细节,建议文末加规划师微信,

 

结合孩子的健康状况和家庭经济情况,制定个性化的保障方案,避免错过当前的保费红利期。


奶爸也给大家推荐几款优质的重疾险产品: 

  

 

1、君龙人寿超级玛丽15号

 

第一,结节保障超全面

 

自带保障在原有肺结节基础上,拓展到乳腺/甲状腺结节,范围更广了。

 

可以说是目前市场上,少有的三大高发结节都有保障的产品。

 

第二,癌症保障丰富

 

超玛15号的癌症保障,从早期到晚期,都安排得妥妥的。

 

本身自带癌症拓展金,

 

首次确诊原位癌/轻度癌症后,确诊恶性肿瘤—重度,额外赔50%。

 

如果觉得不够,还可以附加以下保障:

 

癌症津贴或癌症多次赔(二选一):间隔一定周期后,可以赔一笔钱用于癌症持续治疗,癌症津贴有次数限制,多次赔则不限次数。

 

癌症重度特药治疗金:确诊癌症后需要吃高价特药,做过相关手术可以赔50%保额。

 

 

 

第三,重疾多次赔灵活选

 

重疾多次赔可以按需选择:

 

65周岁版,要求是65岁前确诊,额外赔2次,每次赔120%保额;


另一版则是不限年龄,额外赔2次,每次赔120%保额。 

 

 

同种不同种都赔,且同种间隔周期短,只要2年

 

像心脏病术后复发了也能保,不用怕赔过一次就没保障了。

 

【适合人群】

 

看中结节、癌症保障,预算不多的朋友。

 

2、复星联合达尔文12号

 

第一,自带意外重疾额外赔和住院津贴。

 

前者因为意外导致首次重疾,可多赔35%基本保额。

 

等于一张保单覆盖重疾+意外,且是保至终身的双重保障!

 

后者在60周岁前未发生重疾,60岁后确诊,每天给付0.1%基本保额作为住院津贴。

 

人一辈子不一定会得重疾,但60岁后难免因小病小痛住院,

 

达尔文12号这个保障,可以让不确定的赔付变得更确定。

 

不过,这里需要注意的是,如果后续重疾/身故/全残,

 

会扣掉累计已给付的住院津贴金额后,再赔付。

 

第二,可选责任丰富

 

达尔文12号多重附加保障:

 

重疾多次赔:分65周岁版和终身版(二选一),满足多种人群需要;

 

重疾保费补偿:缴费期内发生重疾返还保费,实现“重疾免单”;

 

疾病关爱金/顶梁柱关爱保险金:家庭责任最重阶段赔更多;

 

癌症津贴:癌症间隔一定周期就能获得一笔理赔金。

 

第三,理赔门槛更低

 

5种特定重疾(如严重心肌炎)、原位癌、癌症津贴赔付,都比同类产品更宽松。

 

【适合人群】

 

看重理赔门槛、重疾返还保费的朋友

 

3、复星联合医联有盟

 

第一,轻中症保障灵活

 

必选保障是重疾,像轻中症保障、身故保障,可以加钱获得。

 

如果预算有限,也可以只买个重疾,先把大病保障做好;

 

如果预算多一点,建议大家还是要附加轻中症保障。

 

第二,自带一般医疗金

 

医联有盟自带医疗金,非常实用:

 

保单前5年,每年提供报销额度=0.5%*保额,100%报销,

 

未用完可累计,终身有效,身故/全残一次性赔剩余额度!

 

 

 

像买药、体检、看牙等日常开支,都能用上。

 

可以说是实打实把钱返还给客户使用!

 

第三,健康告知非常宽松

 

健康告知只有4条:

 

比如过去1年内的检查异常、是否有被医生建议住院或手术;

 

过去2年内的手术情况以及过去5年内的疾病情况。

 

针对非常高发的甲状腺/乳腺/肺结节,没有问询是否有进行手术,也没有问询是否多发,

 

只要结节等级在3级以内,结节直径符合要求,就有机会标体承保!

 

就连癌症,如果5年前已经治愈,没有复发和转移,

 

同时不涉及其他健康告知,也有机会投保!

 

【适合人群】

 

有健康异常的、注重就医资源和健康管理,看中产品实用性的朋友。

 

4、瑞华健康华佗1号康泰版

 

第一,基础保障扎实

 

轻中重疾保障都涵盖了,且轻症+中症赔付次数共7次,

 

目前市场上赔付次数算比较高的。

 

且重疾赔完,轻中症不分组还能继续赔,

 

不分组的好处就在于,赔付规则更宽松。

 

第二,性价比高

 

同样50万保额,保终身,基础保障,分30年交,

 

30岁人群投保华佗1号康泰版,比超级玛丽和达尔文便宜100元/年!

 

30年下来立省3000块!

 

第三,可选保障丰富

 

如果预算比较多,还可以附加:

 

重疾多次赔、疾病关爱金、癌症津贴、重疾保费补偿金和身故保障。

 

都是目前市场上热门可选保障内容,实用性强。

 

【适合人群】

 

追求高性价比、看中基础保障全面的朋友。


想要了解产品详细信息的朋友,也可以私聊奶爸~


标签:
热门工具
1000+产品评测
您选的保险坑不坑,一目了然
1对1保险方案定制
免费定制专属保险方案
保险知识库
能解答您投保前中后90%的疑问
产品对比
智能对比多款产品优缺点
{{msg}}
称呼
先生
女士
电话号码
验证码
问题类型
您的信息仅供预约咨询所用,不泄露至任何第三方或用于其他用途
关注微信公众号『奶爸保』
扫一扫
公众号二维码弹窗