很多人在第一次配置重疾险的时候,都会陷入一个两难的纠结。
到底该买多少保额才合适。30万的保额听起来是一个常见的选择,
但真的能覆盖一场重疾带来的所有风险吗。
保额买高了,每年的保费压力会变大,买低了,又怕真的出事的时候不够用。
其实保额的选择,从来都不是一个固定的数字,
而是需要结合自身的收入家庭责任和预算,找到最适合自己的平衡点。
今天我们就来深入聊聊重疾险保额的选择问题,
帮大家理清思路,选到既安心又不会有太大压力的保障。
一、重疾险买30万够吗?多少保额合适?
首先我们要明确,30万保额是重疾险的基础保障线,
能覆盖基础的治疗需求,但很难完全覆盖所有潜在风险。一场重疾带来的支出,从来都不只是手术台上的治疗费用。
我们以最常见的恶性肿瘤为例,从确诊到手术,再到后续的化疗放疗靶向药治疗,直接的医疗费用普遍在10万到30万之间。
这还只是最基础的治疗开销,不包括术后的康复费用营养费用,以及因为生病无法正常工作带来的收入损失。很多人在计算保额的时候,只算了医疗费用,却忽略了收入损失这一核心部分,这是一个非常大的误区。
对于一个普通的上班族来说,一旦患上重疾,往往需要3到5年的时间来治疗和康复,这段时间内几乎无法正常工作,收入会直接中断。
如果一个人月薪一万,那么3到5年的收入损失就达到了36万到60万。再加上治疗和康复的费用,总支出很容易突破50万,甚至更高。
在这种情况下,30万的保额就显得捉襟见肘,只能覆盖一部分的治疗费用,无法弥补收入损失,更难保障家庭的正常开支。从保障力度的角度来说,保额越高,能够赔付的金额越多,应对风险的能力就越强。
但我们必须面对一个现实,保额越高,对应的保费也会越贵,这是一个无法回避的矛盾。
奶爸以达尔文12号重疾险为例,30岁人群,30万保额,分30年交,保终身,男性基础责任的年交保费是4026元,女性是3774元。
如果将保额提升到50万,男性的年交保费就涨到了6710元,女性涨到了6290元,保费涨幅66.7%。
对于很多普通家庭来说,每年多出来的几千块保费,是一笔不小的长期负担,需要慎重考虑。如果预算有限,不想承担过高的保费,又想提升保障力度,我们可以选择折中的办法。
比如选择30万保额,附加重疾多次赔终身的责任。
还是以达尔文12号为例,30岁人群,30万保额,分30年交,保终身,男性附加终身重疾多次赔后,年交保费为4998元,女性为4665元。
相比基础责任,保费只增加了不到1000元,就能获得终身多次赔付的保障。
一旦首次发生重疾,后续再患上不同的重疾,还能再次获得赔付。
这相当于用较低的成本,给保障加了一层缓冲,即使第一次赔付的30万用完了,还有第二次第三次的赔付可以应对后续的风险,对于预算有限的人群来说,是非常实用的选择。
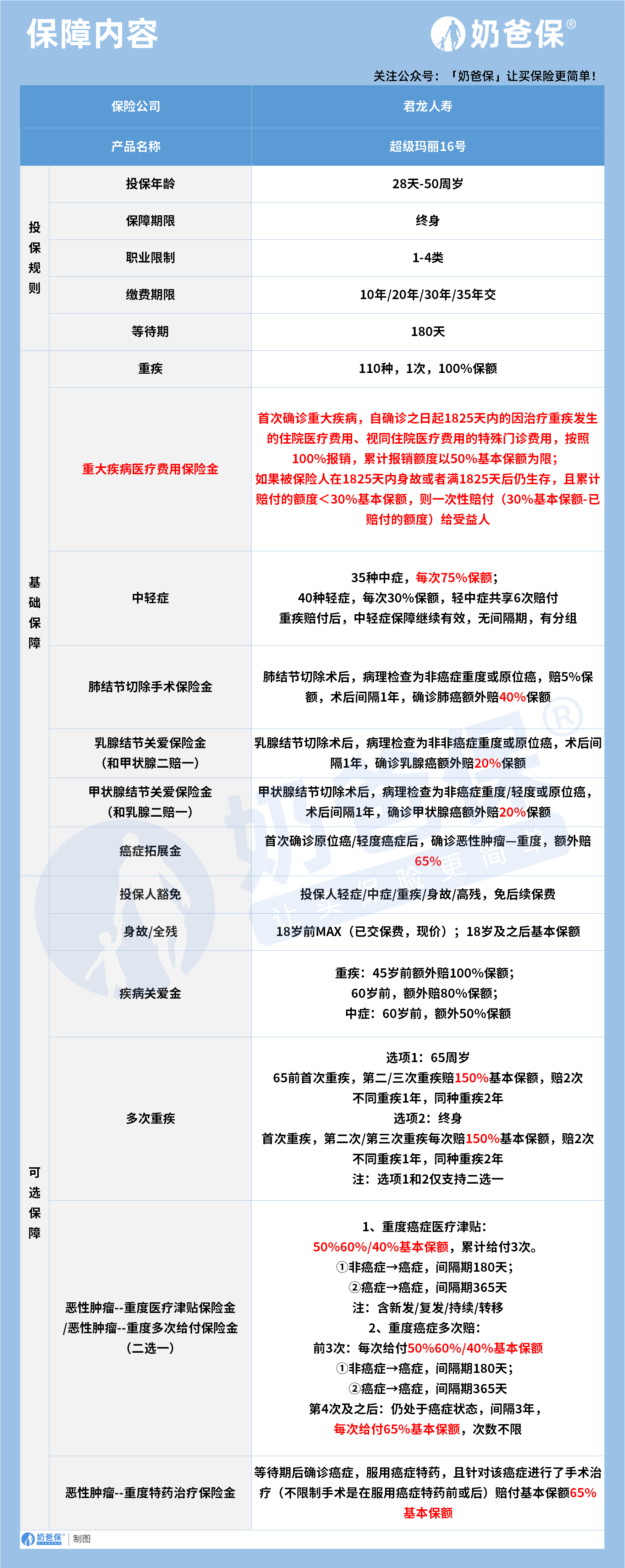
如果只想投保30万保额,我们也可以通过选择合适的产品,来弥补保额的不足,超级玛丽16号就是一个非常好的选择。
超级玛丽16号的核心优势之一,就是重大疾病医疗费用保险金。
这项责任的内容是,首次确诊重大疾病,自确诊之日起1825天内,因治疗重疾发生的住院医疗费用,视同住院医疗费用的特殊门诊费用,按照100%报销,累计报销额度以50%基本保额为限。
如果被保险人在1825天内身故或者满1825天后仍生存,且累计赔付的额度小于30%基本保额,则一次性赔付30%基本保额减去已赔付的额度给受益人。
对于30万保额的超级玛丽16号来说,这项责任最高可以额外报销15万的医疗费用,保底也能赔付9万。
也就是说,即使只买了30万的基础保额,加上这项责任,最高能获得的保障额度可以达到45万,保底也有39万,相当于用30万保额的保费,获得了接近甚至超过40万保额的保障效果。
对于预算有限,只能承担30万保额保费的人群来说,这项责任能极大地提升保障力度,弥补30万保额的不足,让有限的预算发挥出最大的保障价值。
二、奶爸总结
总的来说,买重疾险,保额是核心中的核心。
30万保额是重疾险的基础保障线,能买高尽量买高,才能给我们更充足的保障,应对重疾带来的所有风险。
但我们也要结合自己的预算,不能盲目追求高保额,给自己带来太大的经济压力。
如果预算有限,30万保额搭配实用的附加责任,比如达尔文12号的终身重疾多次赔,或者超级玛丽16号的重大疾病医疗费用保险金,也能获得非常不错的保障效果,让有限的预算发挥出最大的价值。
买保险从来都不是一步到位的事情,我们不需要一开始就追求完美的保障。
对于预算有限的人来说,先配置基础的30万保额,给自己一份基础的保障,避免暴露在风险之中,等后续收入提升,再逐步加保,完善保障,也是非常明智的选择。
奶爸也给大家推荐几款优质的重疾险产品:
1、君龙人寿超级玛丽15号
第一,结节保障超全面
自带保障在原有肺结节基础上,拓展到乳腺/甲状腺结节,范围更广了。
可以说是目前市场上,少有的三大高发结节都有保障的产品。
第二,癌症保障丰富
超玛15号的癌症保障,从早期到晚期,都安排得妥妥的。
本身自带癌症拓展金,
首次确诊原位癌/轻度癌症后,确诊恶性肿瘤—重度,额外赔50%。
如果觉得不够,还可以附加以下保障:
癌症津贴或癌症多次赔(二选一):间隔一定周期后,可以赔一笔钱用于癌症持续治疗,癌症津贴有次数限制,多次赔则不限次数。
癌症重度特药治疗金:确诊癌症后需要吃高价特药,做过相关手术可以赔50%保额。

第三,重疾多次赔灵活选
重疾多次赔可以按需选择:
65周岁版,要求是65岁前确诊,额外赔2次,每次赔120%保额;
另一版则是不限年龄,额外赔2次,每次赔120%保额。

同种不同种都赔,且同种间隔周期短,只要2年
像心脏病术后复发了也能保,不用怕赔过一次就没保障了。
【适合人群】
看中结节、癌症保障,预算不多的朋友。
2、复星联合达尔文12号
第一,自带意外重疾额外赔和住院津贴。
前者因为意外导致首次重疾,可多赔35%基本保额。
等于一张保单覆盖重疾+意外,且是保至终身的双重保障!
后者在60周岁前未发生重疾,60岁后确诊,每天给付0.1%基本保额作为住院津贴。
人一辈子不一定会得重疾,但60岁后难免因小病小痛住院,
达尔文12号这个保障,可以让不确定的赔付变得更确定。
不过,这里需要注意的是,如果后续重疾/身故/全残,
会扣掉累计已给付的住院津贴金额后,再赔付。
第二,可选责任丰富
达尔文12号多重附加保障:
重疾多次赔:分65周岁版和终身版(二选一),满足多种人群需要;
重疾保费补偿:缴费期内发生重疾返还保费,实现“重疾免单”;
疾病关爱金/顶梁柱关爱保险金:家庭责任最重阶段赔更多;
癌症津贴:癌症间隔一定周期就能获得一笔理赔金。
第三,理赔门槛更低
5种特定重疾(如严重心肌炎)、原位癌、癌症津贴赔付,都比同类产品更宽松。
【适合人群】
看重理赔门槛、重疾返还保费的朋友
3、复星联合医联有盟
第一,轻中症保障灵活
必选保障是重疾,像轻中症保障、身故保障,可以加钱获得。
如果预算有限,也可以只买个重疾,先把大病保障做好;
如果预算多一点,建议大家还是要附加轻中症保障。
第二,自带一般医疗金
医联有盟自带医疗金,非常实用:
保单前5年,每年提供报销额度=0.5%*保额,100%报销,
未用完可累计,终身有效,身故/全残一次性赔剩余额度!

像买药、体检、看牙等日常开支,都能用上。
可以说是实打实把钱返还给客户使用!
第三,健康告知非常宽松
健康告知只有4条:
比如过去1年内的检查异常、是否有被医生建议住院或手术;
过去2年内的手术情况以及过去5年内的疾病情况。
针对非常高发的甲状腺/乳腺/肺结节,没有问询是否有进行手术,也没有问询是否多发,
只要结节等级在3级以内,结节直径符合要求,就有机会标体承保!
就连癌症,如果5年前已经治愈,没有复发和转移,
同时不涉及其他健康告知,也有机会投保!
【适合人群】
有健康异常的、注重就医资源和健康管理,看中产品实用性的朋友。
4、瑞华健康华佗1号康泰版
第一,基础保障扎实
轻中重疾保障都涵盖了,且轻症+中症赔付次数共7次,
目前市场上赔付次数算比较高的。
且重疾赔完,轻中症不分组还能继续赔,
不分组的好处就在于,赔付规则更宽松。
第二,性价比高
同样50万保额,保终身,基础保障,分30年交,
30岁人群投保华佗1号康泰版,比超级玛丽和达尔文便宜100元/年!
30年下来立省3000块!
第三,可选保障丰富
如果预算比较多,还可以附加:
重疾多次赔、疾病关爱金、癌症津贴、重疾保费补偿金和身故保障。
都是目前市场上热门可选保障内容,实用性强。
【适合人群】
追求高性价比、看中基础保障全面的朋友。
奶爸保
