随着第四套生命表的全面落实,让众多旧定义重疾险产品进入调整或下架通道,
达尔文12号也传出月底下架的传闻,让不少关注重疾保障的朋友倍感焦虑。
到底传闻真假如何?在新产品保费大概率上涨的背景下,
现在入手达尔文12号是否还值得?
今天,我们就聚焦这两个核心疑问,结合行业现状和产品细节,
为大家做一次全面、清晰的解析,帮大家避开误区、理性决策。
一、达尔文12号月底前随时可能下架是真的吗?
目前有消息说达尔文12号会在月底下架。
背后的原因,主要是第四套生命表的落实,
行业内不少旧定义的重疾险产品都在调整或者准备下架,
新产品的定价逻辑会随着新生命表的落地发生变化,大概率会迎来一波保费上涨,
这点从超级玛丽15号升级到16号的变化就能很直观地看出来。

超级玛丽16号在15号的基础上,保障做了全面的升级,
首先是新增了重大疾病医疗费用保险金,
首次确诊重大疾病后,会给付一个以50%基本保额为上限的医疗账户,
这个账户的有效期是5年,未使用社保的情况下,
最高可以按60%的比例报销住院门诊手术特殊门诊以及住院前后的门急诊费用,
如果5年后报销额度还没超过60%,剩余的部分会以津贴的形式一次性给付,
如果被保人5年内身故,剩余的部分也会一次性给付给受益人,这个责任相当于给重疾额外加了一层医疗报销的保障,实用性很强。
除此之外,中症的赔付比例也从之前的60%提升到了75%,
肺结节乳腺结节甲状腺结节相关的额外赔付比例也做了提升,
肺结节切除术后确诊肺癌的额外赔付,从之前的30%提升到了40%,
乳腺和甲状腺结节相关的额外赔付也从10%提升到了20%,
癌症拓展金的额外赔付比例也从50%涨到了65%,
整体的保障力度确实比之前强了不少。
但对应的,保费也涨了不少,以30岁投保50万保额30年交保终身为例,
超级玛丽16号的基础责任保费,男性比15号涨了26.33%,女性涨了27.22%,
加上癌症津贴或者疾病关爱金的责任组合,保费涨幅也都在20%以上,
能看出来新产品在保障升级的同时,保费成本确实提高了不少。
这也是大家会关注旧产品下架的核心原因,毕竟旧表产品的低费率,在后续的新产品里大概率很难再见到了。
对于预算有限的朋友来说,如果想锁定旧表的低费率,
月底前投保达尔文12号会是一个不错的选择,
能以更低的保费获得全面的重疾保障。
而如果预算比较充足,也可以等等后续的新产品,
看看升级后的保障是否更符合自己的需求,再做决定。
二、达尔文12号现在还值得买吗?
聊完下架的问题,很多朋友更关心的是,达尔文12号现在还值得买吗?
其实只要认真看过这款产品的保障内容,就会发现它即使在现在的市场上,
依然是一款很有竞争力的重疾险。
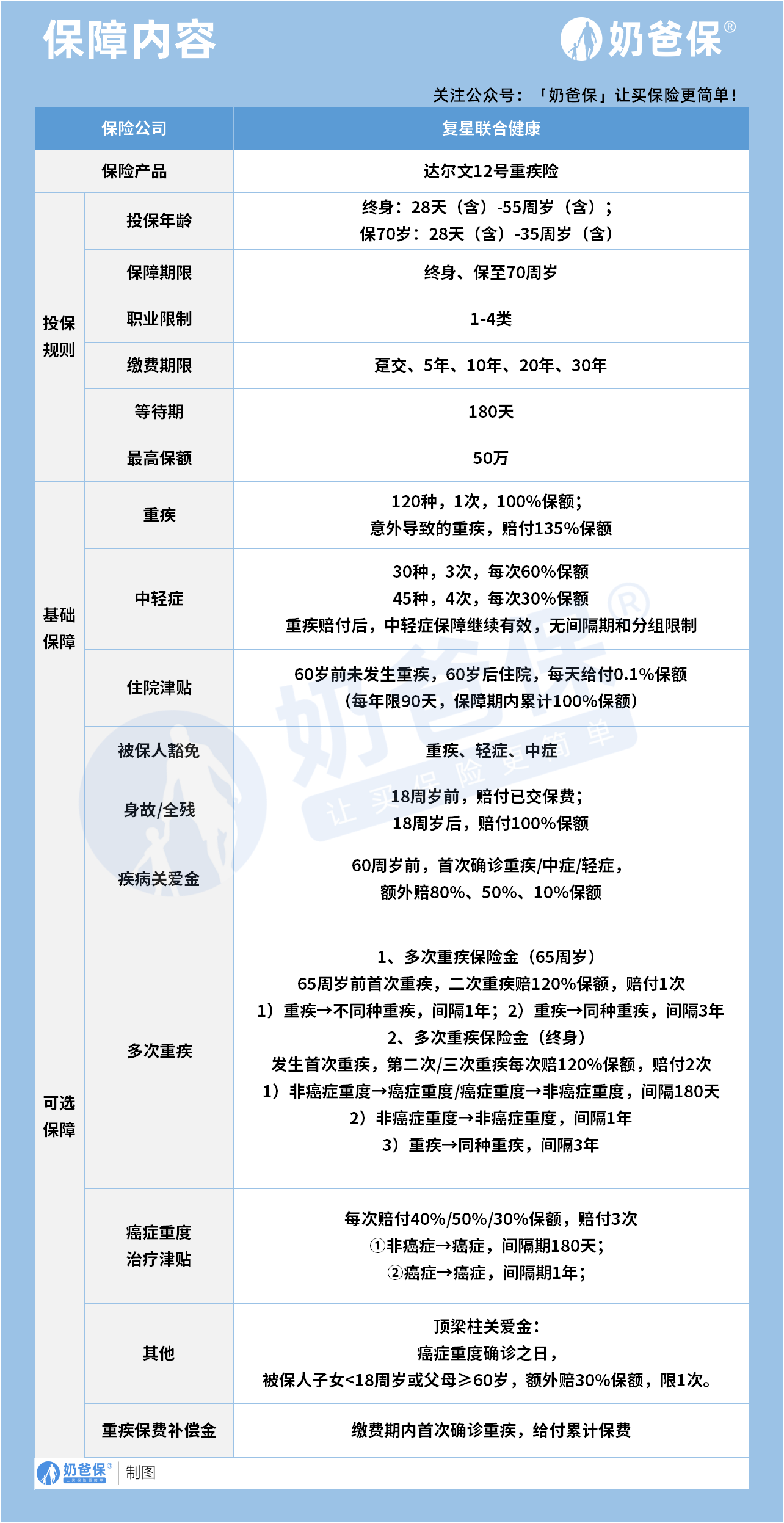
先看基础保障,重疾方面,达尔文12号保障120种重疾,确诊一次赔付100%保额,
同时还有一个很实用的特色责任,意外导致的重疾可以额外赔付35%保额,
这个责任在同类产品里并不多见,毕竟意外导致的重疾在生活中并不少见,
意外导致的瘫痪深度昏迷等情况时有发生,这个额外赔付能给家庭多一笔应急的资金,实用性很强。
中轻症保障也很宽松,30种中症每次赔付60%保额,最多可以赔付3次,45种轻症每次赔付30%保额,最多可以赔付4次,
而且重疾赔付之后,中轻症的保障依然有效,没有间隔期也没有分组限制,对被保人来说非常友好。
除此之外,还有一个很贴心的住院津贴责任,
60岁之前如果没有发生重疾理赔,60岁之后住院的话,每天可以给付0.1%保额的津贴,
每年最多可以给付90天,保障期内累计最多可以给付100%保额,
相当于给老年阶段的住院多了一笔现金补贴,
毕竟年纪大了之后,住院的概率会越来越高,
这笔津贴可以用来覆盖一些医保外的开销,
或者请护工的费用,能减轻不少家庭的经济压力。
达尔文12号还有个可选责任——顶梁柱关爱金,值得给大家分享。
确诊癌症重度的时候,如果被保人的子女不满18岁或者父母超过60岁,
还能额外赔付30%的保额,这个责任对家庭经济支柱来说非常实用,
毕竟家庭经济支柱一旦确诊重疾,不仅要考虑自己的治疗费用,
还要考虑孩子的教育和老人的赡养问题,这笔额外的赔付能给家庭多一份缓冲的空间。
保费方面,以30岁投保50万保额30年交保终身为例,
达尔文12号的基础责任保费,男性每年只要6710元,女性每年只要6290元,
和之前的超级玛丽15号相比,保费还要更低一些,
和升级后的超级玛丽16号相比,保费优势就更明显了,
16号的基础责任保费男性每年要8685元,女性每年要8085元,
比达尔文12号贵了差不多30%,
即使加上疾病关爱金的责任,达尔文12号男性的保费也只要8325元,女性只要7875元,依然比超级玛丽16号的基础责任保费要低,性价比非常高。
当然,也要和大家说清楚,达尔文12号毕竟是旧表产品,
和升级后的超级玛丽16号相比,确实少了一些新增的保障责任,
比如重大疾病医疗费用保险金,还有部分结节相关的额外赔付比例也没有那么高,
对于有特定需求的朋友来说,后续的新产品可能会更合适。
但对于大多数普通家庭来说,达尔文12号的保障已经足够全面,保费也很有优势,
尤其是在新产品普遍涨价的情况下,
现在投保达尔文12号,能以更低的成本获得全面的重疾保障,是很划算的。
三、奶爸总结
总的来说,达尔文12号月底前下架背后是第四套生命表落实带来的行业产品调整,
从超级玛丽系列的升级就能看出来,新产品在保障升级的同时,
保费也迎来了明显的上涨,后续这类旧表低费率的产品会越来越少。
达尔文12号现在依然是一款很值得买的重疾险,
基础保障全面,特色责任实用,尤其是意外重疾额外赔和住院津贴的责任,
在同类产品里依然很有竞争力,保费优势也很明显,对于预算有限,想锁定低费率的普通家庭来说,月底前投保会是一个不错的选择,能以更低的成本获得足够的重疾保障。
如果大家对这款产品感兴趣,欢迎随时私信奶爸~
奶爸也给大家推荐几款优质的重疾险产品:
1、君龙人寿超级玛丽15号
第一,结节保障超全面
自带保障在原有肺结节基础上,拓展到乳腺/甲状腺结节,范围更广了。
可以说是目前市场上,少有的三大高发结节都有保障的产品。
第二,癌症保障丰富
超玛15号的癌症保障,从早期到晚期,都安排得妥妥的。
本身自带癌症拓展金,
首次确诊原位癌/轻度癌症后,确诊恶性肿瘤—重度,额外赔50%。
如果觉得不够,还可以附加以下保障:
癌症津贴或癌症多次赔(二选一):间隔一定周期后,可以赔一笔钱用于癌症持续治疗,癌症津贴有次数限制,多次赔则不限次数。
癌症重度特药治疗金:确诊癌症后需要吃高价特药,做过相关手术可以赔50%保额。

第三,重疾多次赔灵活选
重疾多次赔可以按需选择:
65周岁版,要求是65岁前确诊,额外赔2次,每次赔120%保额;
另一版则是不限年龄,额外赔2次,每次赔120%保额。

同种不同种都赔,且同种间隔周期短,只要2年
像心脏病术后复发了也能保,不用怕赔过一次就没保障了。
【适合人群】
看中结节、癌症保障,预算不多的朋友。
2、复星联合达尔文12号
第一,自带意外重疾额外赔和住院津贴。
前者因为意外导致首次重疾,可多赔35%基本保额。
等于一张保单覆盖重疾+意外,且是保至终身的双重保障!
后者在60周岁前未发生重疾,60岁后确诊,每天给付0.1%基本保额作为住院津贴。
人一辈子不一定会得重疾,但60岁后难免因小病小痛住院,
达尔文12号这个保障,可以让不确定的赔付变得更确定。
不过,这里需要注意的是,如果后续重疾/身故/全残,
会扣掉累计已给付的住院津贴金额后,再赔付。
第二,可选责任丰富
达尔文12号多重附加保障:
重疾多次赔:分65周岁版和终身版(二选一),满足多种人群需要;
重疾保费补偿:缴费期内发生重疾返还保费,实现“重疾免单”;
疾病关爱金/顶梁柱关爱保险金:家庭责任最重阶段赔更多;
癌症津贴:癌症间隔一定周期就能获得一笔理赔金。
第三,理赔门槛更低
5种特定重疾(如严重心肌炎)、原位癌、癌症津贴赔付,都比同类产品更宽松。
【适合人群】
看重理赔门槛、重疾返还保费的朋友
3、复星联合医联有盟
第一,轻中症保障灵活
必选保障是重疾,像轻中症保障、身故保障,可以加钱获得。
如果预算有限,也可以只买个重疾,先把大病保障做好;
如果预算多一点,建议大家还是要附加轻中症保障。
第二,自带一般医疗金
医联有盟自带医疗金,非常实用:
保单前5年,每年提供报销额度=0.5%*保额,100%报销,
未用完可累计,终身有效,身故/全残一次性赔剩余额度!

像买药、体检、看牙等日常开支,都能用上。
可以说是实打实把钱返还给客户使用!
第三,健康告知非常宽松
健康告知只有4条:
比如过去1年内的检查异常、是否有被医生建议住院或手术;
过去2年内的手术情况以及过去5年内的疾病情况。
针对非常高发的甲状腺/乳腺/肺结节,没有问询是否有进行手术,也没有问询是否多发,
只要结节等级在3级以内,结节直径符合要求,就有机会标体承保!
就连癌症,如果5年前已经治愈,没有复发和转移,
同时不涉及其他健康告知,也有机会投保!
【适合人群】
有健康异常的、注重就医资源和健康管理,看中产品实用性的朋友。
4、瑞华健康华佗1号康泰版
第一,基础保障扎实
轻中重疾保障都涵盖了,且轻症+中症赔付次数共7次,
目前市场上赔付次数算比较高的。
且重疾赔完,轻中症不分组还能继续赔,
不分组的好处就在于,赔付规则更宽松。
第二,性价比高
同样50万保额,保终身,基础保障,分30年交,
30岁人群投保华佗1号康泰版,比超级玛丽和达尔文便宜100元/年!
30年下来立省3000块!
第三,可选保障丰富
如果预算比较多,还可以附加:
重疾多次赔、疾病关爱金、癌症津贴、重疾保费补偿金和身故保障。
都是目前市场上热门可选保障内容,实用性强。
【适合人群】
追求高性价比、看中基础保障全面的朋友。
微信扫一扫
微信扫一扫
关注微信
客服热线
奶爸保

