达尔文 12 号是复星联合健康推出的一款热门重疾险产品。
不少消费者在关注其保障责任的同时,也十分关心健康告知的严格程度。
健康告知是投保重疾险的核心环节,直接影响投保结果与后续理赔。
了解产品的健康告知内容,是投保前必不可少的准备工作。
本文将详细分析达尔文 12 号的健康告知内容与严格程度。
一、达尔文12号健康告知严格吗?有哪些内容?
达尔文 12 号健康告知的整体严格程度达尔文 12 号的健康告知整体处于市场中等偏严的水平。
它的问询维度全面,细节要求明确,对被保人健康状况的考察较为细致。
对比部分主打宽松核保的重疾险,它的问询条目更多,限制也更具体。
但对比一些极致严格的产品,它也设置了部分例外情形,给特定人群留了空间。
整体来看,它对健康异常较多的人群不算友好,标准体投保的门槛不低。
它的健康告知覆盖了保险经历就医行为职业状况等多个常见维度。
同时针对儿童和女性群体设置了专项问询,进一步细化了风险识别的内容。
这种设置方式能帮助保险公司更全面地评估被保人的健康与意外风险。
对于身体状况良好的标准体人群来说,通过健康告知的难度并不大。
但对于存在轻微异常或既往病史的人群,就需要仔细核对每一条问询。
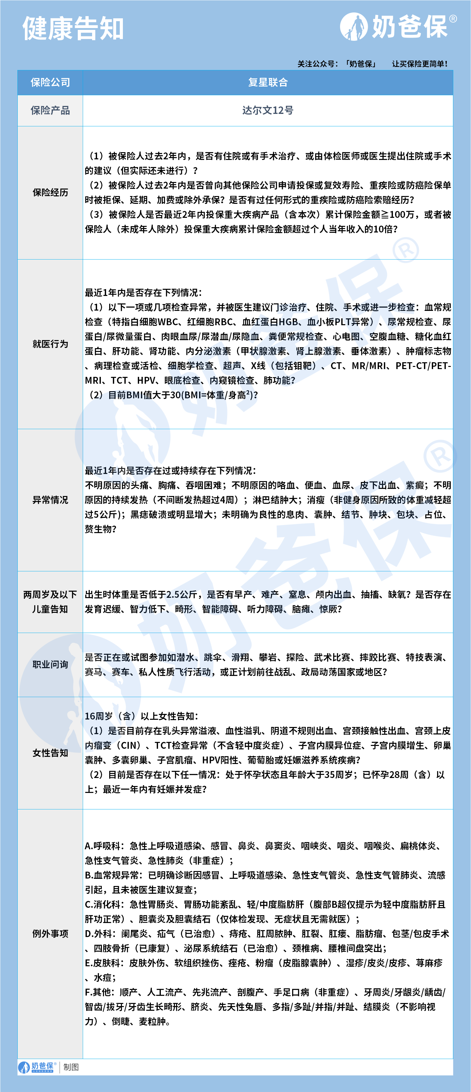
达尔文 12 号健康告知的核心问询内容首先是保险经历相关的问询,这是健康告知的基础内容之一。
它会询问被保人过去两年内是否有住院手术或相关建议未实施的情况。
也会询问被保人过去两年内是否有被保险公司拒保延期加费或除外承保的经历。
同时还会问询投保重大疾病保险累计保额是否超过 100 万或收入的 10 倍。
这部分内容主要是为了识别存在高风险投保行为或过往不良承保记录的人群。

接下来是就医行为相关的问询,这部分内容的细节要求比较多。
它会询问近一年内是否有血常规尿常规等检查被医生建议进一步诊疗。
这些检查项目包括超声 CT 心电图肝肾功能以及 HPV TCT 等多种常见项目。
也会问询目前的 BMI 值是否大于 30,也就是是否存在肥胖的情况。
这部分问询覆盖了日常体检中常见的项目,能快速识别潜在的健康风险。
很多人容易忽略的体检异常,都可能会影响这部分健康告知的结果。
然后是异常情况的问询,这部分对身体的异常信号进行了明确列举。
它会询问近一年内是否存在不明原因的头痛胸痛咯血便血皮下出血等症状。
也会问询是否有持续发热淋巴结肿大不明原因体重下降超过 5 公斤等情况。
同时还会关注黑痣破溃增大以及未明确为良性的息肉结节肿块等情况。
这些异常症状很多时候可能被大家忽略,但都是健康风险的重要信号。
保险公司通过这些问询,能提前识别可能存在重大疾病隐患的被保人。
针对特定人群,达尔文 12 号也设置了对应的专项问询内容。
对于两周岁及以下的儿童,会询问出生时的体重是否低于 2.5 公斤。
也会问询是否存在早产难产窒息颅内出血等情况,以及发育迟缓智力低下等问题。
对于 16 周岁及以上的女性,会询问乳头溢液阴道不规则出血宫颈接触性出血等情况。
也会问询是否处于怀孕年龄大于 35 岁或已怀孕 28 周以上的状态。
同时还会询问近一年内是否存在妊娠并发症,以及 HPV 阳性子宫肌瘤等妇科问题。
这些专项问询能更精准地识别儿童和女性群体中存在的特定健康风险。
职业相关的问询也是健康告知的重要组成部分,针对意外风险进行识别。
它会询问被保人是否正在或计划参加潜水跳伞滑翔攀岩探险等高风险活动。
也会问询是否正在参加武术比赛摔跤比赛特技表演赛马赛车等竞技活动。
同时还会问询是否计划前往战乱或政局动荡的国家和地区。
这部分内容主要是为了识别意外风险较高的人群,控制承保后的意外赔付风险。
最后达尔文 12 号还设置了例外事项,明确了部分情况无需进行告知。
这些例外事项包括普通的急性上呼吸道感染感冒鼻炎鼻窦炎等常见疾病。
也包括已明确诊断由感冒引起的血常规异常,以及急性支气管炎肺炎等情况。
消化科的急性胃肠炎胆囊炎无症状胆结石轻中度脂肪肝也被列入了例外。
外科的已治愈阑尾炎疝气痔疮脂肪瘤四肢骨折康复后也无需进行告知。
皮肤科的皮肤外伤湿疹皮炎荨麻疹水痘等常见问题也属于例外事项。
顺产人工流产牙周炎结膜炎等常见情况也被列入了无需告知的范围。
这些例外事项能帮助很多有轻微异常的人群顺利通过健康告知的问询。
二、奶爸总结
总的来说,达尔文 12 号的健康告知属于中等偏严的水平,覆盖全面且细节明确。
它对标准体投保的要求较高,但也通过设置例外事项给部分人群留了机会。
投保前仔细阅读并理解健康告知的每一条内容,是投保前必不可少的准备工作。
只有如实做好健康告知,才能确保后续的保障能真正发挥应有的作用。
对于存在健康异常的人群,也可以多对比几款产品的健康告知后再做决定。
奶爸也给大家推荐几款优质的重疾险产品:
1、君龙人寿超级玛丽15号
第一,结节保障超全面
自带保障在原有肺结节基础上,拓展到乳腺/甲状腺结节,范围更广了。
可以说是目前市场上,少有的三大高发结节都有保障的产品。
第二,癌症保障丰富
超玛15号的癌症保障,从早期到晚期,都安排得妥妥的。
本身自带癌症拓展金,
首次确诊原位癌/轻度癌症后,确诊恶性肿瘤—重度,额外赔50%。
如果觉得不够,还可以附加以下保障:
癌症津贴或癌症多次赔(二选一):间隔一定周期后,可以赔一笔钱用于癌症持续治疗,癌症津贴有次数限制,多次赔则不限次数。
癌症重度特药治疗金:确诊癌症后需要吃高价特药,做过相关手术可以赔50%保额。

第三,重疾多次赔灵活选
重疾多次赔可以按需选择:
65周岁版,要求是65岁前确诊,额外赔2次,每次赔120%保额;
另一版则是不限年龄,额外赔2次,每次赔120%保额。

同种不同种都赔,且同种间隔周期短,只要2年
像心脏病术后复发了也能保,不用怕赔过一次就没保障了。
【适合人群】
看中结节、癌症保障,预算不多的朋友。
2、复星联合达尔文12号
第一,自带意外重疾额外赔和住院津贴。
前者因为意外导致首次重疾,可多赔35%基本保额。
等于一张保单覆盖重疾+意外,且是保至终身的双重保障!
后者在60周岁前未发生重疾,60岁后确诊,每天给付0.1%基本保额作为住院津贴。
人一辈子不一定会得重疾,但60岁后难免因小病小痛住院,
达尔文12号这个保障,可以让不确定的赔付变得更确定。
不过,这里需要注意的是,如果后续重疾/身故/全残,
会扣掉累计已给付的住院津贴金额后,再赔付。
第二,可选责任丰富
达尔文12号多重附加保障:
重疾多次赔:分65周岁版和终身版(二选一),满足多种人群需要;
重疾保费补偿:缴费期内发生重疾返还保费,实现“重疾免单”;
疾病关爱金/顶梁柱关爱保险金:家庭责任最重阶段赔更多;
癌症津贴:癌症间隔一定周期就能获得一笔理赔金。
第三,理赔门槛更低
5种特定重疾(如严重心肌炎)、原位癌、癌症津贴赔付,都比同类产品更宽松。
【适合人群】
看重理赔门槛、重疾返还保费的朋友
3、复星联合医联有盟
第一,轻中症保障灵活
必选保障是重疾,像轻中症保障、身故保障,可以加钱获得。
如果预算有限,也可以只买个重疾,先把大病保障做好;
如果预算多一点,建议大家还是要附加轻中症保障。
第二,自带一般医疗金
医联有盟自带医疗金,非常实用:
保单前5年,每年提供报销额度=0.5%*保额,100%报销,
未用完可累计,终身有效,身故/全残一次性赔剩余额度!

像买药、体检、看牙等日常开支,都能用上。
可以说是实打实把钱返还给客户使用!
第三,健康告知非常宽松
健康告知只有4条:
比如过去1年内的检查异常、是否有被医生建议住院或手术;
过去2年内的手术情况以及过去5年内的疾病情况。
针对非常高发的甲状腺/乳腺/肺结节,没有问询是否有进行手术,也没有问询是否多发,
只要结节等级在3级以内,结节直径符合要求,就有机会标体承保!
就连癌症,如果5年前已经治愈,没有复发和转移,
同时不涉及其他健康告知,也有机会投保!
【适合人群】
有健康异常的、注重就医资源和健康管理,看中产品实用性的朋友。
4、瑞华健康华佗1号康泰版
第一,基础保障扎实
轻中重疾保障都涵盖了,且轻症+中症赔付次数共7次,
目前市场上赔付次数算比较高的。
且重疾赔完,轻中症不分组还能继续赔,
不分组的好处就在于,赔付规则更宽松。
第二,性价比高
同样50万保额,保终身,基础保障,分30年交,
30岁人群投保华佗1号康泰版,比超级玛丽和达尔文便宜100元/年!
30年下来立省3000块!
第三,可选保障丰富
如果预算比较多,还可以附加:
重疾多次赔、疾病关爱金、癌症津贴、重疾保费补偿金和身故保障。
都是目前市场上热门可选保障内容,实用性强。
【适合人群】
追求高性价比、看中基础保障全面的朋友。
微信扫一扫
微信扫一扫
关注微信
客服热线
奶爸保

