对于上有老下有小、背负房贷车贷的家庭经济支柱来说,定期寿险是最“实在”的保障——
花小钱就能撬动高保额,万一不幸离世或全残,
能给家人留一笔钱还房贷、养孩子、尽孝,避免家庭陷入经济危机。
3月份,因为定寿赔付率等原因,所有产品都下架了,
4月上了很多新品,我们之前就测评过华贵人寿大麦2026A款,戳这里回顾。
今天介绍的这款产品——国富人寿定海柱8号,也同样是热门IP之一:
健康告知极度宽松、猝死最高能赔180%保额。
一上线也收获了不少关注。
今天我们从大家最关心的几个内容出发,包括:
产品优点、投保注意事项、不同人群购买攻略等。
全方位拆解这款产品,帮你判断它是否真的适合你。
一、国富定海柱8号定期寿险有哪些优点?
定海柱8号保障责任非常简单:
身故和全残保险金(必选);
猝死关爱金(可选);
身故/全残特别关爱金(可选);
家庭守护身故或全残关爱金;
交通意外身故或全残(可选)。

选定期寿险,核心看“能不能买、赔不赔得起、划不划算”。
定海柱8号在这几个维度,表现都很不错:
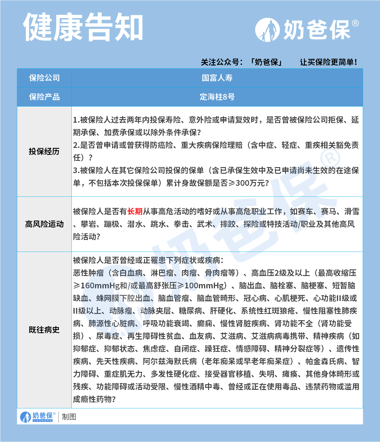
1、健康告知宽松,亚健康、高危职业也能投
新上的不少定期寿险,都会把乙肝、结节列为问询项,非标体很容易被拒保。
而定海柱8号的健康告知只有3条,是行业内最宽松的水平之一,
明确不询问乙肝和各类结节问题,这类亚健康人群无需额外核保就能直接投保。

职业覆盖也很宽泛,支持1-6类职业投保。
像外卖员、火车司机等高危职业,都有机会获得保障。
2、保额充足,满足不同家庭需求
买定寿,其实核心买的就是保额。
毕竟真的遇到了极端风险,保额就是真金白银能赔到家人手里的钱。
钱越多,留下的保障就越厚实,房贷、车贷、娃的学费才越稳。
定海柱8号最低10万起投,最高保额可达300万,能满足大多数家庭的保障需求。
但需要注意的是部分职业和人群有限额:

像5类职业,最高就只能投50万、6类职业是30万;
家庭主妇,累计风险保额≤100万。
3、猝死最高赔180%保额
现在年轻人工作压力大,熬夜、加班成常态,
猝死的新闻越来越多,大家对猝死保障的需求也越来越高。
很多定期寿险的猝死赔付,要么只赔100%保额,要么额外赔付有上限(比如最多多赔30万),
即便买了高保额,猝死也拿不到多少额外赔偿。
而定海柱8号,直接把猝死赔付拉到了行业顶尖水平——
45岁前猝死,最高能赔180%保额,
而且没有赔付上限,保额投得越高,赔得越多。
具体怎么实现180%赔付?
很简单,只要同时附加两个可选责任:
附加【猝死关爱金】:65岁前猝死,额外赔30%保额;
附加【身故/全残特别关爱金】:45岁前身故(包含猝死),额外赔50%保额。
两者叠加,45岁前猝死就能拿到:
100%(基础保额)+30%(猝死关爱金)+50%(特别关爱金)=180%保额。
举个例子:
30岁男性,投保100万保额,附加这两个责任,
万一不幸猝死,家人能拿到180万赔偿,
比基础保额多拿80万,这笔钱足以覆盖房贷、孩子几年的学费,让家人不用为钱发愁。
4、性价比高,地板价撬动百万保障
定期寿险的核心是杠杆——
花最少的钱,买到最高的保额。
定海柱8号不仅保障好,而且价格同样卷。
和定海柱7号相比,定海柱8号的价格确实有所上涨:
但涨得不多,也就几十块左右。

不少同期定期寿险,涨幅在10%~20%,
定海柱8号性价比依然非常高!
5、增值服务实用,覆盖就医全流程
在定期寿险品类中,增值服务往往被忽视,
但定海柱8号却提供了8项实用的健康服务,真正实现“生前+身后”全方位关爱。

包括有:
三甲医院门诊预约、就医陪诊(帮排队取号、缴费用药)、体检报告解读、全球代购药、重大疾病分诊、心理咨询等。
这些服务不是花架子,能切实解决投保人就医难的问题,尤其适合关注就医体验的人群。
二、定海柱8号定期寿险怎么买划算?
很多朋友买定期寿险,容易陷入保额越高越好、保障期限越长越好的误区,
最后花了很多钱,却没买到适合自己的保障。
其实,买定海柱8号,只要记住这4个技巧,
就能实现花最少的钱,拿到最足的保障,真正做到划算投保。
技巧1:保额按需定,不盲目追求高保额
保额不是越高越好,关键是够用来覆盖家庭责任,不然多花了钱,也用不上;
保额太低,又起不到保障作用。
保额的计算公式,可以参考如下:
保额=房贷/车贷余额+ 5-10年家庭日常开支+子女教育费用+父母赡养费用
实在不会算也没关系,可以直接参考以下数据,比如:
刚毕业、无房贷无子女的年轻人:建议保额50-100万,保费便宜,先给自己留一份基础保障。
一线城市房贷压力大(房贷100-200万):建议保额150-200万,覆盖房贷+子女教育+父母赡养;
实在拿捏不准,可以点这里咨询我们帮你算。
技巧2:保障期限选对,不浪费保费
保障期限的核心原则是:
覆盖家庭责任最重的时期,也就是房贷还清、子女成年、父母养老有保障之前。
给大家3个参考方案,按需选择:
- 普通家庭(有房贷、子女未成年):
建议保至60岁,此时房贷基本还清,子女也已成年,家庭责任减轻,保费也比较便宜;
- 房贷年限长(20-30年):
建议保障期限和房贷年限一致,比如房贷还剩25年,就选保25年,确保房贷期间有保障;
- 年龄较大(45岁以上):
建议保至65岁,此时父母基本无需赡养,子女也已独立。
提醒大家:
保障期限越长,保费越贵,所以按需选择最重要。
技巧3:缴费期限选最长,放大保障杠杆
买定期寿险,缴费期限越长,越划算,因为这样能最大化放大保障杠杆——
每年交的保费越少,手里的现金流越充足,
而且能分摊风险,万一在缴费期间发生意外,后续保费就不用交了。
技巧4:可选责任按需附加,不盲目跟风
定海柱8号的可选责任很多,但不是所有都要附加,
我们来看附加保障及其费率情况:

比如,如果是家里顶梁柱,工作繁忙,平时加班熬夜较多,
可以同时考虑附加猝死关爱金+身故/全残特别关爱金,45岁前猝死最高赔180%,
男性每年多花230多、女性则是120多,就能大幅提升保障力度,性价非常高。
夫妻双方都有收入、有房贷,可以附加家庭守护保障,
每年多花15元左右,就能获得双倍意外赔付。
当然如果预算非常有限,其实买好基础保障就可以了,
等后续有预算再来补充。
三、奶爸总结
谁也不知道明天和意外哪一个先来,但在这之前,
我们可以为整个家庭做好保障,比如定海柱8号定期寿险就是其中兜底的:
它健康告知宽松,让更多人能买到保障;
它猝死最高赔180%,让保障更有力度;
它性价很高,让普通人也能轻松承担;
它的可选责任和增值服务,让守护更全面、更贴心。
如果你是家庭顶梁柱,如果你有房贷、有子女、有父母要赡养,
如果你体检有小异常买不到其他产品,定海柱8号,绝对值得重点考虑。
投保时建议结合自己的健康状况、职业、家庭负债和预算,
选择最适合自己的保额和保障方案,避免盲目跟风。
有任何问题,欢迎咨询我们,1V1聊一聊!
大家也可以看看奶爸推荐的优质定期寿险产品:

1、投保规则
这3款产品的投保年龄、等待期都是一样的,
保障期和缴费期略有不同,但也几乎差别不是很大。
我们重点来说两点:
一个是健康告知,
大多数会从以下几个方面进行询问:
投保经历、高风险运动和既往病史。
只有大麦2026针对45岁以上人群,还多了就医行为问询,
内容涉及近两年内的手术或住院情况,以及检查异常需要进一步治疗等。

从投保经历来看,三款产品都会问到:
最近两年的投保异常经历→3款产品差不多;
重疾理赔经历→定海柱7号额外问询了轻中症理赔;
累计投保保额→擎天柱11号一生中意版更宽松,只问的是最近1年的保额。
从高风险运动来看,三款产品都差不多,
只有定海柱7号问询是否有长期从事。
从既往病史来看,定期寿险问的都是一些重大疾病,
比如癌症、冠心病、心肌梗死等。
常见的肺结节、甲状腺结节和乳腺结节都没有问。
像擎天柱11号一生中意版对先天性心脏病比较友好,心超复查已自行闭合的不在问询范围。
拿捏不准的,可以点这里协助核保。
另一个是最高保额,
单从保额上限来看,大麦2026是最高的,上限是400万。
但不同地区、年龄、职业可能略有不同。
以大麦2026为例子:

只有超一类和一类地区,18-45岁以内人群,且符合BMI要求,
才能买到400万保额。
超一类和一类地区如:
北京、上海、重庆、广州、深圳、杭州、南京、成都、宁波、苏州、武汉、厦门、佛山。
2、必选保障
作为定期寿险,其实必选保障,
都是差不多的,即都含身故和全残保障。
不过这里需要提醒大家的是,
身故和全残,只能二赔一。
擎天柱11号一生中意版还额外多了一项——家庭守护保障:
被保人及法定配偶因同一意外事故身故或全残,额外赔付100%基本保额。

作为家里的双顶梁柱,如果同时出险,对家中双亲和孩子来说,打击真的太大了。
这个双倍保额保障,至少可以让父母孩子在经济上有足够多的补偿和支持。
而且,这里说的是【出险时】存在法定配偶,
即买的时候不管是否结婚,婚后都会额外获得这个保障。
所以,如果是夫妻双方投保,擎天柱11号一生中意版有机会赔得更多。
3、可选保障
3款产品都含猝死关爱金+交通意外身故或全残。
只是赔付力度略有不同。
定海柱7号还多了个身故或全残特别关爱金:
45周岁后,身故或全残额外赔50%保额。

如果比较看重特殊年龄赔付比例的,可以重点考虑。
如果你想详细了解上述几款定期寿险测评,也可以联系奶爸~
微信扫一扫
微信扫一扫
关注微信
客服热线
奶爸保

