很多朋友在挑选分红险的时候,都会忍不住犯嘀咕,
宣传里说的分红到底能不能拿到手,会不会只是保险公司为了卖产品画的大饼,
毕竟分红险的收益很大一部分都和保险公司的经营情况挂钩,
分红实现率就是衡量这份收益能不能兑现的重要参考,
今天我们就来好好聊聊陆家嘴国泰人寿的分红险,
看看它过往的分红实现率表现到底怎么样,旗下的分红险产品到底值不值得大家入手。
一、陆家嘴国泰分红实现率表现如何?
分红实现率简单来说,就是保险公司实际派发的分红和演示分红的比例,这个数值越高,说明实际拿到的分红和预期的差距越小,甚至比预期的更高。

从陆家嘴国泰人寿过去几年的分红实现率数据来看,多数老牌分红险产品在前期的表现都相当亮眼,大部分产品在2019到2022年的分红实现率都超过了100%,不少产品甚至达到了170%以上,也就是说当时投保的用户,实际拿到的分红比演示的还要高,确实享受到了不错的收益。
不过从2023年开始,整体的分红实现率有了明显的回落,多数产品的实现率维持在75%以上,虽然没有之前那么亮眼,但也在合理的区间内解。

除了分红实现率,大家也很关心保险公司的经营稳定性,毕竟只有公司好好的,我们的保单权益才能有保障。
从陆家嘴国泰人寿2025年的偿付能力数据来看,
它的综合偿付能力充足率始终保持在157%以上,核心偿付能力充足率也稳定在116%以上,
都远高于监管要求的标准,同时风险评级连续多个季度被评为AA级,
这说明公司的经营稳定性和风险抵御能力都处于较高水平,
符合监管的各项要求,大家不用过于担心公司的经营风险,我们的保单权益是有监管兜底的。
二、陆家嘴国泰旗下分红险值得买吗?
先来说说泰给利2.0年金险分红年金险,

这款产品的投保年龄范围很广,从刚出生满7天的宝宝到70周岁的长辈都能投保,
保障期限一直到105周岁,交费方式也比较灵活,
不管是一次性趸交还是分3年5年10年交都可以,
起投门槛不算高,趸交的话5万元起,分3年或5年交的话1万元起,分10年交的话5000元起,大部分普通家庭都能轻松参与。
领取规则也很人性化,交费期在5年及以内的话,
从第5个保单年度开始就能领取年金,交费期超过5年的话,交完费就能开始领钱,每年能领取的年金就是基本保额,如果选择按月领取的话,每月能拿到的金额是基本保额的8.4%,一直可以领到105周岁,如果被保人在105周岁时仍然生存,还能一次性拿回已经交的所有保费。
从收益表现来看,以30岁女性年交10万元交5年为例,
纯保证部分的收益不算突出,最高的内部收益率大概在1.57%,但加上分红的部分之后,随着持有时间拉长,后期的预期收益率能接近3%。
这款产品的保证收益加上分红的潜在增长,能带来长期稳定的现金流,
对于想要给孩子存一笔教育金的家长来说,
这款产品从第5年就能开始领钱,刚好可以覆盖孩子从小学到大学的教育支出,
一直领到孩子成年甚至更久,加上分红的潜在增长,能给孩子的教育提供一份稳定的资金支持。
对于准备给自己补充养老的朋友来说,这款产品可以一直领到105周岁,能在退休后给我们带来持续的现金流,加上满期还能拿回已交保费,就算活的很久也不用担心领不到钱,身故保障也能给家人留一份基础的保障。
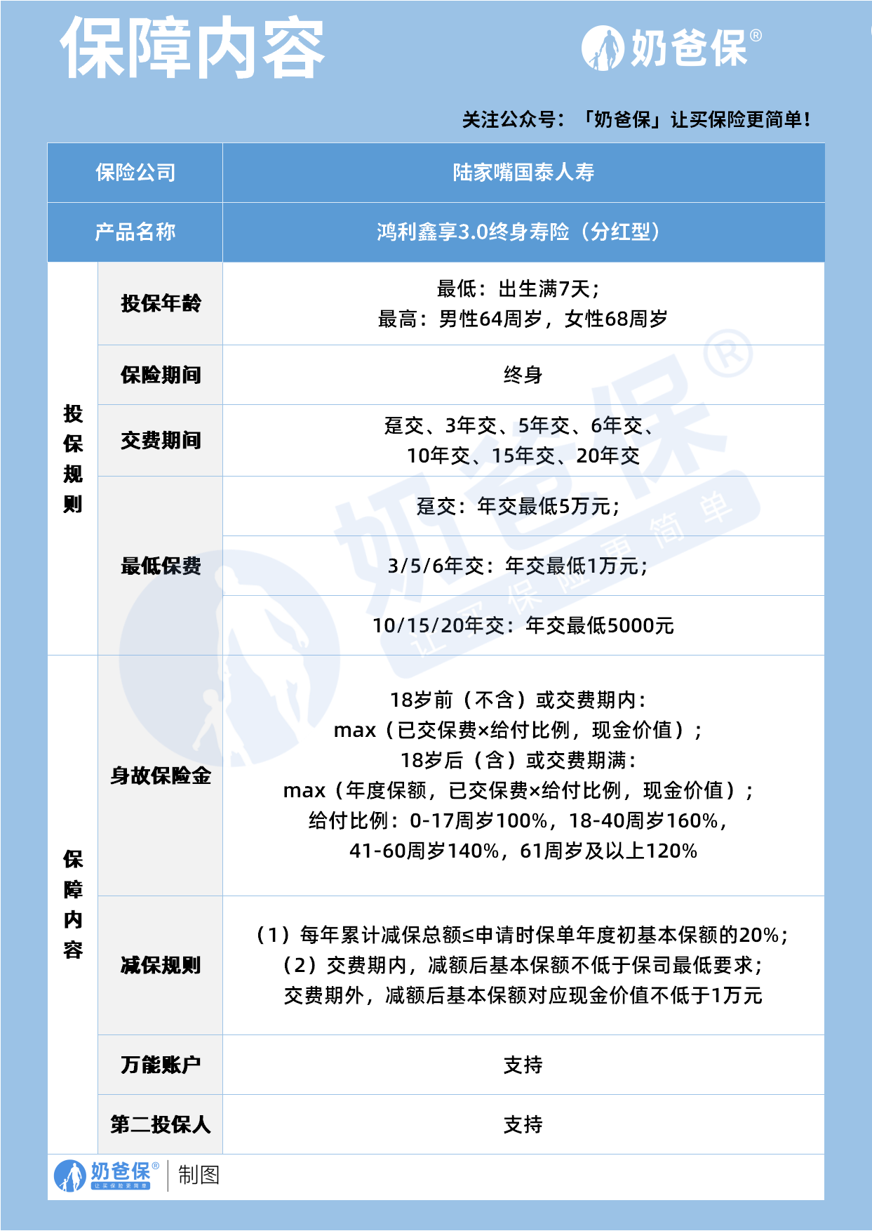
再来说说鸿利鑫享3.0终身寿险(分红型),
这款产品的投保年龄也比较宽松,最低从刚出生满7天的宝宝开始,
最高男性支持64周岁投保,女性支持68周岁投保,保障是终身的,
交费期的选择也很丰富,从一次性趸交到分20年交都有,最低保费要求也很亲民,趸交的话年交最低5万元,分3年到6年交的话年交最低1万元,分10年到20年交的话年交最低5000元,覆盖了不同预算的需求。
同时这款产品支持减保,每年累计减保的总额不超过申请时保单年度初基本保额的20%,交费期内减保后基本保额不能低于保险公司的最低要求,交费期外减保后对应的现金价值不能低于1万元,方便大家中途取出部分资金,满足应急或者其他的资金需求,还支持附加万能账户和设置第二投保人,兼顾了资金的灵活性和财富传承的功能。
从收益表现来看,以35岁女性年交50万元交3年为例,
纯保证部分的现金价值增长不算快,最高的内部收益率大概在1.56%,
但加上分红之后,长期持有的预期收益率能到3%以上,
这款终身寿险的减保功能设计也很灵活,每年可以取出不超过当年初基本保额20%的现金价值,平时有应急需求或者想要给孩子转一笔钱的时候,都可以通过减保来实现,不用办理复杂的手续,资金的灵活性还是不错的。
同时支持附加万能账户,闲钱可以放进万能账户里二次增值,设置第二投保人的话,也能避免保单因为投保人的意外情况被冻结,更方便财富传承。
对于想要兼顾身故保障和长期储蓄的朋友来说,比如规划财富传承,给家人留一笔确定的资金,或者想要一笔灵活取用的长期储蓄,同时又能接受分红波动的话,这款产品是一个不错的选择。
三、奶爸总结
陆家嘴国泰人寿的分红险产品,有它的优势也有需要注意的地方,
从过往的分红实现率来看,前期表现亮眼,多数产品仍能维持在合理区间。
从公司层面来看,陆家嘴国泰的偿付能力和风险评级都符合监管要求,
经营稳定性和风险抵御能力都有保障,大家不用过于担心公司的经营风险,
我们的保单权益是有监管兜底的。
旗下的两款分红险产品,分红年金险更适合想要做长期现金流规划的朋友,
比如给孩子准备教育金,或者给自己补充养老,追求稳定的现金流,能接受分红波动,长期持有的话,能带来不错的收益。
分红终身寿险则更适合想要兼顾身故保障和长期储蓄的朋友,比如规划财富传承,给家人留一笔确定的资金,或者想要一笔灵活取用的长期储蓄,同时又能接受分红波动,有长期资金规划的朋友。
不过大家在选择分红险的时候,一定要理性看待分红收益,
不要被过高的演示利率吸引,要重点关注保证部分的收益,毕竟这部分是确定能拿到的,分红部分只是锦上添花,而不是雪中送炭。
同时也要结合自己的资金规划和风险承受能力来选择,分红险更适合长期持有,
只有选对了产品,并且长期持有,才能真正享受到分红险带来的好处。
奶爸也给大家推荐几款目前值得选择的终身寿险产品:
1、一生中意福享版(分红型)
中意人寿经典款——一生中意系列!
虽然保底收益都在1.3%左右,但演示利率是目前少有的4.25%产品。
叠加分红收益后,封闭期只有7年,
10年预期红利IRR达1.8%以上,最高红利IRR有机会超过3.2%,目前5款产品最高。
保单权益丰富、增值服务又多,资金周转更方便。
【适用人群】
能接受较低的确定性,来换取更高的分红预期的朋友。
2、一生中意鑫享版(分红型)
同样也出自中意人寿热门IP,但和福享版优点不一样的是,
鑫享版的保底收益更高一点,演示红利就下调了些。
30岁女性,5年交,年交10万,叠加红利收益,
封闭期只有7年,而持有10年预期IRR就超过1.5%,
最高无限接近3%!
【适用人群】
追求更稳定收益、看重保司综合实力、产品保单权益的朋友。
3、鸿利鑫享3.0(分红型)
陆家嘴国泰人寿出品,和中意人寿一样,有着20多年的分红险运营经验。
保司实力出众,产品也很优秀:
30岁女性,5年交,年交10万,单保证收益最高也超过1.5%,
如果叠加红利收益,最高超过3.1%!
可以说两者都兼得。
【适用人群】
看中保司综合实力,兼顾保底+分红的朋友。
4、悦享盈佳福享版(分红型)
中邮人寿出品,妥妥的大保司系分红险。
且投保门槛超低的,年交5000元起就能买了,普通工薪阶层都能拥有!
30岁女性,5年交,年交10万,
单看保证收益,比鸿利鑫享3.0还略高一点点。
附加红利收益后,封闭期只有6年,
持有10年,预期红利超过1.7%,最高有机会超过3.1%!
【适用人群】
看中大品牌产品、预算不多,兼顾保底+分红收益的朋友。
5、光明至尊乐享版(分红型)
光大永明人寿的爆款系列——光明至尊,一直以来好评都非常不错。
新上的光明至尊乐享版,前期现价增长非常快,
单看保证收益,回本只要8年;叠加分红只要6年。
而且,保证收益是这里面最高的:
30岁女性,5年交,年交10万,最高超过1.6%!
如果叠加红利收益,
保单第10年,预期红利IRR>2%,市场少有,
最高预期红利IRR>3%
【适用人群】
看中前期回本速度快、保证收益高,有养老社区需求朋友。
想要了解产品详细信息的朋友,也可以私聊奶爸~
微信扫一扫
微信扫一扫
关注微信
客服热线
奶爸保

