现在重大疾病的治疗费用普遍较高,少则几十万多则上百万,给普通家庭带来沉重的经济压力。
基本医保的报销范围和额度有限,无法覆盖全部治疗费用,也不能弥补患病后的收入损失。
商业重疾险作为补充保障,能在确诊约定疾病时给付保险金,帮助家庭渡过经济难关。
很多人会疑惑商业重疾险是否有必要购买,保费会不会超出自身的经济承受范围。
本文将结合具体产品,详细介绍商业重疾险的保障内容和保费情况,解答大家的疑问。
一、商业重疾险有必要买吗?保费会不会很贵?
对于普通家庭而言,一场重大疾病带来的不仅是身体的痛苦,更是难以承受的经济负担。
重大疾病的治疗周期长,除了手术费、住院费,还有长期的康复费用和护理费用需要承担。
基本医保的报销有起付线、封顶线和报销比例限制,很多自费药和进口器材无法报销。
商业重疾险属于定额给付型保险,确诊合同约定的疾病,就能一次性拿到约定的保额。
这笔钱可以自由支配,用于支付治疗费用,也可以弥补患病期间的收入损失,维持家庭开支。
对于有家庭责任的人群来说,重疾险更是守护家人生活的重要保障,避免家庭经济崩塌。
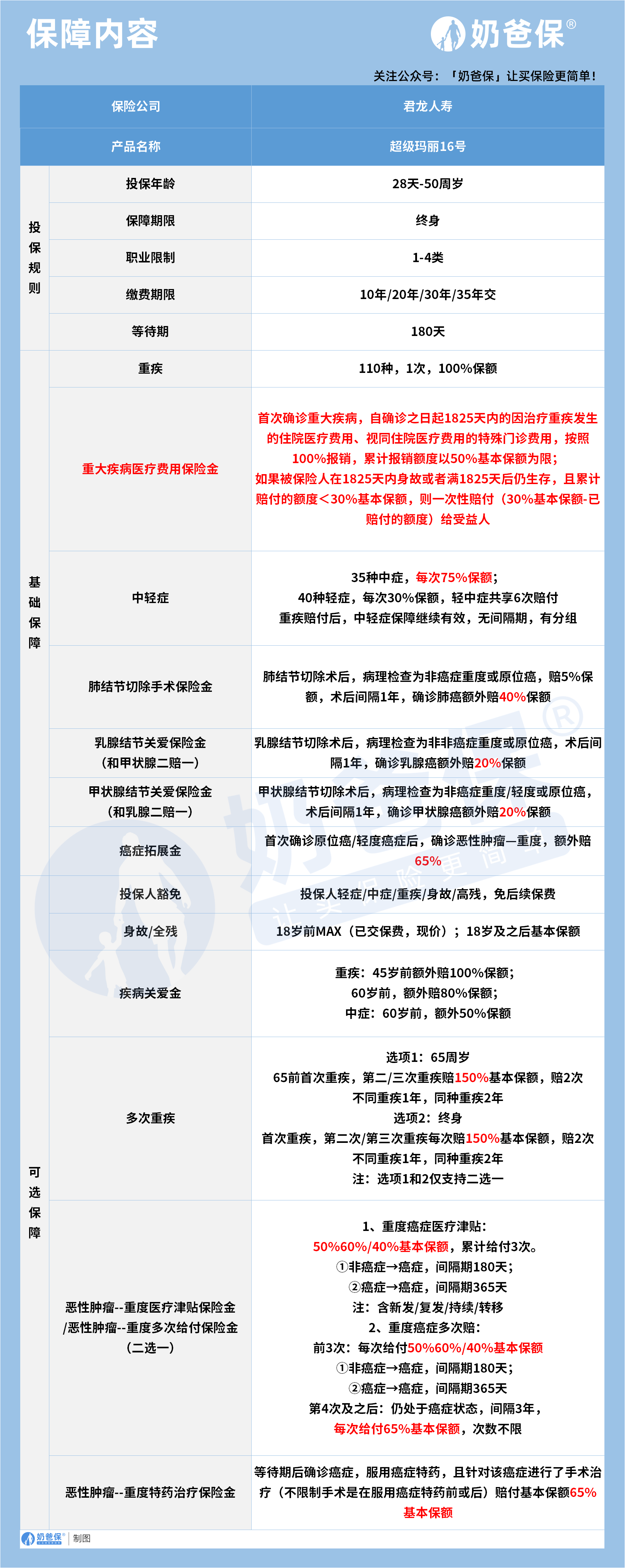
以君龙人寿超级玛丽 16 号为例,产品覆盖重疾中轻症保障,还包含多项特色实用保障责任。

产品自带重大疾病医疗费用保险金,可报销重疾治疗的住院和特殊门诊费用,最高报销 50% 保额。
对于肺结节、乳腺结节、甲状腺结节等高发结节,产品提供术后关爱金,降低结节癌变的保障缺口。
这些保障责任精准对应重疾治疗的实际需求,能切实解决家庭面临的各类经济问题。
同时产品支持投保人豁免,投保人发生轻症中症重疾或身故高残,可免后续保费,保障继续有效。
对于给孩子投保的家长来说,这项责任能避免因家长变故,导致孩子保障中断的情况。
由此可见,商业重疾险不是可有可无的消费,而是家庭保障体系中不可或缺的重要一环。
尤其是对于上有老下有小的中青年群体,以及有结节等亚健康问题的人群,重疾险的必要性更高。

很多人担心商业重疾险保费过高,超出自身的经济承受能力,其实保费与多种因素相关。
重疾险的保费受投保年龄、保障期限、缴费期限、保额、保障责任等多个因素的影响。
以君龙人寿超级玛丽 16 号为例,我们可以直观看到不同责任组合下的保费具体情况。
投保条件为保额 50 万,30 年交,保终身,30 岁男性基础责任年交保费为 8685 元。
30 岁女性基础责任年交保费为 8085 元,平均到每个月的保费不足 700 元,压力较小。
如果附加癌症津贴责任,30 岁男性年交保费 10070 元,女性年交保费 9690 元,每月约 800 元。
如果附加疾病关爱金责任,30 岁男性年交保费 10460 元,女性年交保费 9780 元,每月约 800 多元。
对于 30 岁的职场人群来说,这样的保费支出占年收入的比例较低,不会造成过重负担。
同时 30 年的缴费期限可以有效分摊每年的保费压力,还能最大化保费豁免的保障权益。
产品的保障期限为终身,一旦投保,就能获得终身的重疾保障,无需担心保障到期后无法续保。
对于预算有限的人群,可以选择只投保基础责任,用较低的保费获得全面的基础保障。
对于预算充足的人群,可以附加癌症津贴、多次重疾等责任,提升保障的全面性。
由此可见,商业重疾险的保费并非遥不可及,而是可以根据自身预算灵活选择的。
只要合理规划保障责任和缴费期限,普通家庭也能轻松配置适合自己的重疾险。
同时重疾险的杠杆率较高,以几千元的年交保费,撬动几十万的保额,性价比十分突出。
君龙人寿超级玛丽 16 号是当前市场上性价比很高的重疾险产品,保障责任全面灵活。
产品的基础保障责任包含重疾中轻症保障,以及多项特色责任,覆盖重疾治疗的全流程。
重疾保障包含 110 种重大疾病,赔付 1 次,赔付比例为 100% 基本保额,满足重疾治疗的核心需求。
中症保障包含 35 种中症,每次赔付 75% 保额,轻症保障包含 40 种轻症,每次赔付 30% 保额。
中轻症共享 6 次赔付,重疾赔付后中轻症保障继续有效,无间隔期,且有分组,保障更贴心。
产品自带重大疾病医疗费用保险金,首次确诊重疾后 1825 天内的住院和特殊门诊费用可 100% 报销。
累计报销额度以 50% 基本保额为限,若累计赔付不足 30% 保额,还会一次性赔付差额给受益人。
这项责任可以补充医保报销的不足,覆盖重疾治疗的大部分医疗费用,减轻家庭的医疗支出压力。
针对高发的肺结节、乳腺结节、甲状腺结节,产品提供对应的手术保险金和关爱金。
肺结节切除术后病理为非癌症重度或原位癌,赔付 5% 保额,术后 1 年确诊肺癌额外赔 40% 保额。
乳腺结节和甲状腺结节切除术后,病理符合要求,术后 1 年确诊对应癌症,额外赔 20% 保额。
这项责任对于有结节的人群非常友好,能有效覆盖结节癌变的保障风险,填补保障缺口。
产品还包含癌症拓展金,首次确诊原位癌或轻度癌症后,确诊恶性肿瘤重度,额外赔付 65% 保额。
疾病关爱金责任可选,重疾 45 岁前额外赔 100% 保额,60 岁前额外赔 80% 保额,中症 60 岁前额外赔 50% 保额。
可选保障责任包含多次重疾,可选择 65 周岁前或终身的多次赔付,第二次第三次重疾赔 150% 保额。
恶性肿瘤重度医疗津贴和多次给付保险金二选一,津贴责任可多次赔付,最高赔付次数不限。
恶性肿瘤重度特药治疗保险金,确诊癌症后服用特药并进行手术治疗,赔付 65% 基本保额。
产品的投保规则宽松,投保年龄为 28 天到 50 周岁,职业限制为 1 到 4 类,等待期 180 天。
缴费期限灵活,支持 10 年 20 年 30 年 35 年交,可根据自身情况选择合适的缴费期限。
从保费来看,产品的基础责任保费亲民,附加责任的保费增加幅度合理,性价比突出。
以 30 岁人群 50 万保额 30 年交为例,基础责任年交保费仅 8000 元左右,就能获得终身全面保障。
产品的保障责任覆盖了重疾治疗的医疗费用、收入损失、康复费用等多个方面,实用性强。
对于有结节等亚健康问题的人群,产品的结节关爱金责任能提供额外的保障,非常友好。
同时产品支持投保人豁免,能进一步提升保障的安全性,适合家庭进行投保配置。
二、奶爸总结
综上所述,商业重疾险对于普通家庭来说是非常有必要配置的保障产品。
它能有效补充基本医保的不足,覆盖重疾治疗的各项费用,弥补收入损失,守护家庭经济。
商业重疾险的保费并非遥不可及,可根据自身预算选择保障责任和缴费期限,灵活配置。
以君龙人寿超级玛丽 16 号为例,产品保障全面,保费亲民,性价比突出,适合大多数人群。
在配置重疾险时,要根据自身的年龄、健康状况、家庭责任和预算,选择适合的产品。
只有做好充分的保障,才能在面对重大疾病时,从容应对,避免家庭陷入经济困境。
希望大家都能重视重疾保障,合理配置商业重疾险,为自己和家人筑牢健康保障的防线。
奶爸也给大家推荐几款优质的重疾险产品:
1、君龙人寿超级玛丽15号
第一,结节保障超全面
自带保障在原有肺结节基础上,拓展到乳腺/甲状腺结节,范围更广了。
可以说是目前市场上,少有的三大高发结节都有保障的产品。
第二,癌症保障丰富
超玛15号的癌症保障,从早期到晚期,都安排得妥妥的。
本身自带癌症拓展金,
首次确诊原位癌/轻度癌症后,确诊恶性肿瘤—重度,额外赔50%。
如果觉得不够,还可以附加以下保障:
癌症津贴或癌症多次赔(二选一):间隔一定周期后,可以赔一笔钱用于癌症持续治疗,癌症津贴有次数限制,多次赔则不限次数。
癌症重度特药治疗金:确诊癌症后需要吃高价特药,做过相关手术可以赔50%保额。

第三,重疾多次赔灵活选
重疾多次赔可以按需选择:
65周岁版,要求是65岁前确诊,额外赔2次,每次赔120%保额;
另一版则是不限年龄,额外赔2次,每次赔120%保额。

同种不同种都赔,且同种间隔周期短,只要2年
像心脏病术后复发了也能保,不用怕赔过一次就没保障了。
【适合人群】
看中结节、癌症保障,预算不多的朋友。
2、复星联合达尔文12号
第一,自带意外重疾额外赔和住院津贴。
前者因为意外导致首次重疾,可多赔35%基本保额。
等于一张保单覆盖重疾+意外,且是保至终身的双重保障!
后者在60周岁前未发生重疾,60岁后确诊,每天给付0.1%基本保额作为住院津贴。
人一辈子不一定会得重疾,但60岁后难免因小病小痛住院,
达尔文12号这个保障,可以让不确定的赔付变得更确定。
不过,这里需要注意的是,如果后续重疾/身故/全残,
会扣掉累计已给付的住院津贴金额后,再赔付。
第二,可选责任丰富
达尔文12号多重附加保障:
重疾多次赔:分65周岁版和终身版(二选一),满足多种人群需要;
重疾保费补偿:缴费期内发生重疾返还保费,实现“重疾免单”;
疾病关爱金/顶梁柱关爱保险金:家庭责任最重阶段赔更多;
癌症津贴:癌症间隔一定周期就能获得一笔理赔金。
第三,理赔门槛更低
5种特定重疾(如严重心肌炎)、原位癌、癌症津贴赔付,都比同类产品更宽松。
【适合人群】
看重理赔门槛、重疾返还保费的朋友
3、复星联合医联有盟
第一,轻中症保障灵活
必选保障是重疾,像轻中症保障、身故保障,可以加钱获得。
如果预算有限,也可以只买个重疾,先把大病保障做好;
如果预算多一点,建议大家还是要附加轻中症保障。
第二,自带一般医疗金
医联有盟自带医疗金,非常实用:
保单前5年,每年提供报销额度=0.5%*保额,100%报销,
未用完可累计,终身有效,身故/全残一次性赔剩余额度!

像买药、体检、看牙等日常开支,都能用上。
可以说是实打实把钱返还给客户使用!
第三,健康告知非常宽松
健康告知只有4条:
比如过去1年内的检查异常、是否有被医生建议住院或手术;
过去2年内的手术情况以及过去5年内的疾病情况。
针对非常高发的甲状腺/乳腺/肺结节,没有问询是否有进行手术,也没有问询是否多发,
只要结节等级在3级以内,结节直径符合要求,就有机会标体承保!
就连癌症,如果5年前已经治愈,没有复发和转移,
同时不涉及其他健康告知,也有机会投保!
【适合人群】
有健康异常的、注重就医资源和健康管理,看中产品实用性的朋友。
4、瑞华健康华佗1号康泰版
第一,基础保障扎实
轻中重疾保障都涵盖了,且轻症+中症赔付次数共7次,
目前市场上赔付次数算比较高的。
且重疾赔完,轻中症不分组还能继续赔,
不分组的好处就在于,赔付规则更宽松。
第二,性价比高
同样50万保额,保终身,基础保障,分30年交,
30岁人群投保华佗1号康泰版,比超级玛丽和达尔文便宜100元/年!
30年下来立省3000块!
第三,可选保障丰富
如果预算比较多,还可以附加:
重疾多次赔、疾病关爱金、癌症津贴、重疾保费补偿金和身故保障。
都是目前市场上热门可选保障内容,实用性强。
【适合人群】
追求高性价比、看中基础保障全面的朋友。
微信扫一扫
微信扫一扫
关注微信
客服热线
奶爸保

