近期,有关定期寿险涨价的讨论有很多,
很多人第一反应都是,保费涨了,那定期寿险还有必要买吗?
毕竟本来就觉得保险是一笔不小的开支,现在更贵了,是不是就没必要花这个钱了?
今天咱们就好好聊聊这件事,
先把涨价的来龙去脉说透,再结合咱们普通人的家庭责任,
聊聊这份保障到底值不值得我们花钱配置,
帮大家理清思路,做出最适合自己的选择。
一、定期寿险涨价了吗?
定期寿险的的确确涨价了。
奶爸以华贵大麦2026A举例来为大家做一个简单的分析:
作为互联网热销的定期寿险产品,相比旧款大麦2026,保费确实出现了上涨。
以30岁投保为例,100万保额、交20年、保20年的基础保障方案,
男性保费从735元涨到789元,涨幅7.35%,女性保费从357元涨到383元,涨幅7.28%;
200万保额的同类型方案,男性涨幅同样是7.35%,女性为7.28%;
即便选择交至60周岁、保至60周岁的长期方案,涨幅也维持在7.16%和7.12%左右。
这样的涨幅并非个例,2026年开年以来,
多款互联网定期寿险都迎来了集体调价,涨幅普遍在5%-10%之间。
涨价原因,主要还是第四套生命表的落地。
第四套人身保险业经验生命表于2026年1月1日正式实施,
这是保险产品定价的核心标尺,
它并非简单反映整体寿命延长,而是对不同年龄层与风险群体进行了精准重估。
定期寿险的核心投保群体是25-45岁的家庭支柱,
这类人群承担着房贷、育儿、赡养老人的多重责任,
长期处于高压工作状态,亚健康、猝死、重疾年轻化等问题愈发突出。
第三套生命表使用期间,保险公司定价采用了较为乐观的假设,
比如对中青年群体的死亡率预估偏低。
但第四套生命表的实际数据显示,
中青年群体的死亡率改善幅度远低于老年人和少儿,
实际赔付风险比旧表的乐观假设更高,这直接推高了保费成本。
二、定期寿险还有必要买吗?
很多朋友比较纠结,定期寿险涨价了,还有必要买吗?
奶爸的观点是:即便面临涨价,定期寿险依然是家庭经济支柱的刚需保障,
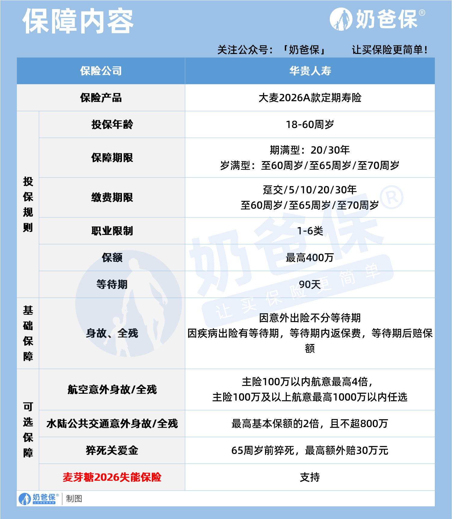
还是以华贵大麦2026A款来举例,
我们先看看这款产品的保障内容,再结合家庭面临的风险,分析它为何值得配置。

华贵大麦2026A款投保年龄覆盖18-60周岁,
适配绝大多数成年人的投保需求;
保障期限灵活,可选择20年、30年,也能保障至60周岁、65周岁、70周岁,完美匹配房贷还款期、子女抚养期等家庭责任周期;
缴费期限支持趸交、5年、10年、20年、30年,以及交至60周岁、65周岁、70周岁等多种选择,可根据不同收入水平调整缴费节奏;
职业限制放宽至1-6类,涵盖办公室职员、工程人员、快递员等绝大多数常见职业;保额最高可达400万,能充分满足多数家庭的经济保障需求,等待期为90天,意外出险不受等待期限制,疾病出险则按规则在等待期后赔付,整体设计贴合实际使用场景。
在保障责任上,基础责任覆盖身故、全残保险金,精准覆盖家庭的核心风险缺口。
可选责任进一步丰富了保障范围,
航空意外身故/全残保障中,契合经常出差人群的风险需求;
水陆公共交通意外身故/全残保障为日常公共交通出行提供额外保障;
猝死关爱金精准覆盖当下职场人群高发的猝死风险,
填补了传统定期寿险在这一领域的空白。
更值得一提的是,华贵大麦2026A款支持搭配麦芽糖2026失能保险,
这是产品的核心升级亮点。
失能风险比身故更隐蔽,却可能给家庭带来更长期的经济压力,
一旦因意外或疾病丧失劳动能力,不仅无法继续创造收入,
还需承担长期的治疗、康复费用,家庭经济很容易陷入困境。
麦芽糖2026失能保险针对性解决了这一问题,功能损伤失能关爱金/失能保险金,在被保险人确诊约定功能损伤失能状态后,先按实际已交保费给付关爱金,再每月按基本保额给付失能保险金,最高给付120个月或60个月;
意外伤残失能关爱金/失能保险金针对1-3级伤残场景,提供相同的赔付逻辑;
特定骨折失能保险金则聚焦颈椎、胸椎、腰椎椎体骨折导致的1-3级伤残,在意外伤残赔付基础上,每月按基本保额130%额外给付保险金,最高给付120个月或60个月。
这一搭配让华贵大麦2026A款从单纯的身故全残保障,
升级为覆盖身故、全残、失能的全维度风险保障体系,更贴合家庭经济支柱的实际保障需求。
回到核心问题,定期寿险为何依然值得买?
它的核心价值在于守护家庭责任,是家庭经济的“防火墙”。
现代社会中,家庭经济支柱往往承担着多重责任,
房贷、车贷等大额负债是多数家庭的刚性压力,
孩子的教育、老人的赡养、家庭的日常开支,都依赖于持续的收入。
一旦家庭支柱遭遇极端风险,无论是身故还是全残,
收入会瞬间中断,家庭不仅失去经济来源,
还可能面临负债无法偿还的困境,原本安稳的生活将被彻底打破。
定期寿险的作用,就是在极端风险发生时,
用一笔确定的保险金,替代家庭支柱未来的收入,为家人撑起一片天。
这笔保险金可以优先用于偿还房贷、车贷等债务,避免家人因无力偿债失去住所;
可以覆盖孩子的教育费用,确保孩子不因家庭变故而中断学业;
可以用于赡养老人,让老人在晚年依然能安享生活;
还能维持家庭的基本日常开支,保障家人的生活质量。
对于上有老下有小的家庭支柱而言,定期寿险不是为自己买的,
而是为了守护爱的人,是对家庭责任的最好诠释。
反观当下的风险环境,中青年群体面临的风险只增不减。
职场竞争激烈,加班熬夜、精神压力大成为常态,猝死、突发心脑血管疾病的案例屡见不鲜;交通意外、工伤事故等风险也无处不在,
一旦发生,不仅会让家庭支柱失去劳动能力,还会带来巨额的医疗和康复费用。
华贵大麦2026A款的基础保障与可选责任,
精准覆盖了这些核心风险,搭配失能保险后,
更能应对“人活着但无法工作”的极端场景,避免家庭陷入“没钱治病、没钱生活”的困境。
三、奶爸总结
定期寿险的的确确涨价了,一定程度上增加了我们保障成本。
但是,结合定期寿险的保障功能,对于家庭经济支柱而言,
定期寿险还是非常重要的,是家庭基础保障不可或缺的一环。
它承载的不仅是一份保险合同,更是对家人的责任与承诺,
是“留爱不留债”的最好体现。
毕竟,我们无法预测风险何时到来,但可以提前做好准备,
让爱与责任,在任何情况下都能延续。
大家也可以看看奶爸推荐的优质定期寿险产品:

1、投保规则
这3款产品的投保年龄、等待期都是一样的,
保障期和缴费期略有不同,但也几乎差别不是很大。
我们重点来说两点:
一个是健康告知,
大多数会从以下几个方面进行询问:
投保经历、高风险运动和既往病史。
只有大麦2026针对45岁以上人群,还多了就医行为问询,
内容涉及近两年内的手术或住院情况,以及检查异常需要进一步治疗等。

从投保经历来看,三款产品都会问到:
最近两年的投保异常经历→3款产品差不多;
重疾理赔经历→定海柱7号额外问询了轻中症理赔;
累计投保保额→擎天柱11号一生中意版更宽松,只问的是最近1年的保额。
从高风险运动来看,三款产品都差不多,
只有定海柱7号问询是否有长期从事。
从既往病史来看,定期寿险问的都是一些重大疾病,
比如癌症、冠心病、心肌梗死等。
常见的肺结节、甲状腺结节和乳腺结节都没有问。
像擎天柱11号一生中意版对先天性心脏病比较友好,心超复查已自行闭合的不在问询范围。
拿捏不准的,可以点这里协助核保。
另一个是最高保额,
单从保额上限来看,大麦2026是最高的,上限是400万。
但不同地区、年龄、职业可能略有不同。
以大麦2026为例子:

只有超一类和一类地区,18-45岁以内人群,且符合BMI要求,
才能买到400万保额。
超一类和一类地区如:
北京、上海、重庆、广州、深圳、杭州、南京、成都、宁波、苏州、武汉、厦门、佛山。
2、必选保障
作为定期寿险,其实必选保障,
都是差不多的,即都含身故和全残保障。
不过这里需要提醒大家的是,
身故和全残,只能二赔一。
擎天柱11号一生中意版还额外多了一项——家庭守护保障:
被保人及法定配偶因同一意外事故身故或全残,额外赔付100%基本保额。

作为家里的双顶梁柱,如果同时出险,对家中双亲和孩子来说,打击真的太大了。
这个双倍保额保障,至少可以让父母孩子在经济上有足够多的补偿和支持。
而且,这里说的是【出险时】存在法定配偶,
即买的时候不管是否结婚,婚后都会额外获得这个保障。
所以,如果是夫妻双方投保,擎天柱11号一生中意版有机会赔得更多。
3、可选保障
3款产品都含猝死关爱金+交通意外身故或全残。
只是赔付力度略有不同。
定海柱7号还多了个身故或全残特别关爱金:
45周岁后,身故或全残额外赔50%保额。

如果比较看重特殊年龄赔付比例的,可以重点考虑。
如果你想详细了解上述几款定期寿险测评,也可以联系奶爸~
微信扫一扫
微信扫一扫
关注微信
客服热线
奶爸保

